上海市杨浦区青少年业余体育学校始建于1958年,位于隆昌路640号,占地面积18624平方米,隶属于杨浦区体育局,致力于发掘、培养优秀体育后备人才,推广和普及运动训练基础知识和技能。
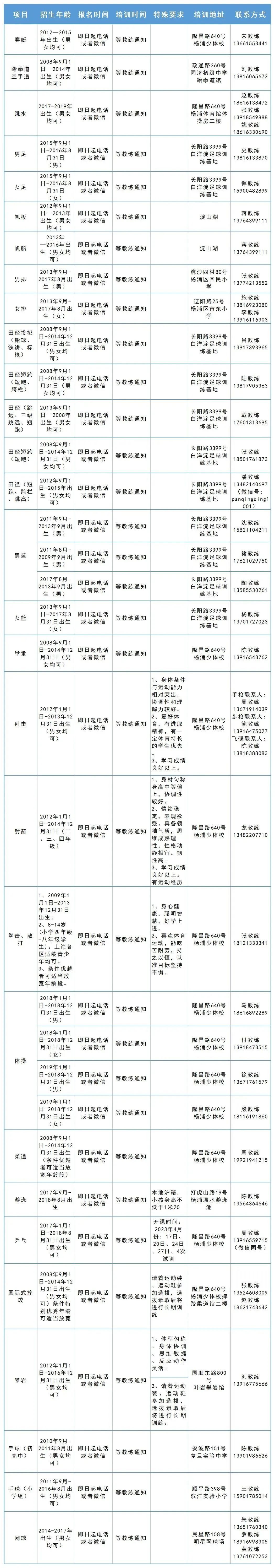
学校现开设田径、游泳、足球、篮球、排球、手球、摔跤、柔道、跆拳道、空手道、射击、射箭、体操、跳水、乒乓球、网球、赛艇、op帆船、帆板、拳击、攀岩等26个项目,在编运动员1300余名,专职教练员62名,其中高级教练员9名。

学校对体育后备人才的培养采取“立足自身”的方针,面向全区青少年,常年开展课余训练,为上一级单位培养输送优秀体育苗子。
建校以来,学校为国家培养了大批优秀体育人才。如第30届伦敦夏季奥运会女子100米蝶泳银牌获得者游泳运动员陆滢,第30届伦敦夏季奥运会现代五项银牌获得者的曹忠荣,第23届奥运会铜牌获得者手球运动员何剑萍,2009年、2010年世界体操锦标赛金牌获得者严明勇,女足世界杯亚军成员浦玮、白莉莉等。此外,还有孙吉、孙祥、周治国、许沫、章瑾、陈霞、沈梦雨等一批优秀的运动员在世界、亚洲、全国等比赛中屡创佳绩。运动员输送率,始终保持全市前列。

近年来,学校全体教职员工在新的领导班子带领下,不断适应新的业余训练环境,扩展新思路,解决新问题,不断取得青少年业余训练领域新成就。学校是全国首批“国家高水平体育后备人才基地”,连续多年被评为“国家基地”年检优秀。现有上海市体育局命名的上海青训名教练工作室2个(乒乓球、手球),区办、校办二线运动队4个(足球、手球、游泳、网球)。2021年成为上海首批青少年训练中心试点单位。

上海市第十七届市运会,杨浦少体校共有1199名运动员参加28个项目的角逐,共计获得111.25枚金牌、71枚银牌、97.75枚铜牌、总分5578.75分,实现了学校历史性的重大突破,圆满完成比赛任务。

学校立足于加强体教结合的融合度,逐步完善各项目训练“一条龙”学校体系,与区内多所重点中小学保持良好合作关系,开展联合办训、进行项目设点,多名教练员获得兼职教师资格,参与基层学校体育教学工作,走进校园普及、推广运动项目。
同时,学校创新业余训练组织模式,更新训练理念,让业余训练为学生体质健康服务,为培养学生意志品质、团队合作和拼搏精神服务,为校园文化建设服务。

为培养、输送更多体育后备人才,杨浦少体校将在全区幼儿园及中、小学年龄段,启动2023年招生选材工作。
招生项目
