上新啦!
复旦大学科研团队
近期又取得了数项成果和突破
小编为你整理了2022年8月部分科研成果
快一起来看看吧!
化学材料领域
1.高分子科学系彭慧胜获得2022年度德国Falling Walls科学突破奖

8月16日,德国Falling Walls Foundation在官网上宣布了2022年度科学突破奖,复旦大学高分子科学系彭慧胜教授因为发现纤维聚合物锂离子电池(“Fiber polymer lithium-ion batteries”)而获得此项殊荣,评奖委员会认为这个工作“推倒了制约柔性纤维电池的围墙(“breaks the wall to flexible fiber batteries”)。彭慧胜团队重点发现了纤维锂离子电池内阻与长度之间独特的双曲余切函数关系,奠定了纤维锂离子电池发展的理论基础。在此理论指导下构建的纤维锂离子电池,显示了优异且稳定的电化学性能,可以满足实际应用要求。
新闻链接:https://news.fudan.edu.cn/2022/0817/c40a132174/page.htm
2.高分子科学系丁建东课题组在梯度生物材料选择性诱导细胞取向和定向迁移方面取得新进展

近期,高分子科学系丁建东课题组基于嵌段共聚物胶束纳米蚀刻技术( block copolymer micelle nanolithography, BCMN),成功制备了纳米间距梯度变化的金点阵列。内皮细胞、平滑肌细胞两种细胞对梯度变化的 RGD 纳米间距的响应差异为将来的细胞筛选、促伤口愈合的细胞选择性材料的表面修饰提供了新的思路。上述研究成果以“RGD nanoarrays with nanospacing gradient selectively induce orientation and directed migration of endothelial and smooth muscle cells”为题发表在《ACS AMI》上。
新闻链接:https://mp.weixin.qq.com/s/voYP6fjcxp1yz61ue7GODA
3.高分子科学系陈国颂/江明课题组J. Am. Chem. Soc.综述:蛋白质和糖类的人工精确组装体在生物材料领域潜在应用前景

8月31日,高分子科学系陈国颂/江明课题组在化学领域权威杂志J. Am. Chem. Soc.上在线发表题为“用于下一代生物材料的蛋白质和糖的精确组装体(Precise assembly of proteins and carbohydrates for next-generation biomaterials)”的前瞻性文章(Perspective)。该文总结了目前用于蛋白质和糖类的精确自组装方法和设计策略,综述了蛋白质和糖类的人工精确组装体在生物材料领域潜在且诱人的应用前景,并展望了该领域未来所面临的挑战和机遇。
新闻链接:
https://mp.weixin.qq.com/s/kt6ZikjOPWt-kfb3AzAenQ
4.化学系涂涛教授课题组报道了利用三联吡啶锌络合物对潜指纹进行瞬时、高分辨率的可视化识别

化学系涂涛教授课题组研究团队对探针Zn(tpy-NMe2)潜指纹识别的可能机理进行了研究,基于SEM、EDX mapping、高分辨质谱、水接触角及与不同物质作用后的荧光光谱等表征,提出了一个可能的识别机理。该工作为不同场景下潜指纹可视化识别提供了一种新的方法,相关研究成果以“Instantaneous High-Resolution Visual Imaging of Latent Fingerprints in Water Using Color-Tunable AIE Pincer Complexes”为题发表于国际一流学术刊物《Adv. Mater.》上,并被选为内封面文章。
新闻链接:https://chemistry.fudan.edu.cn/f4/57/c21871a455767/page.htm
信息领域
1.微电子学院周鹏/包文中团队成功研制新原理机器视觉增强芯片

近日,微电子学院周鹏/包文中团队利用晶圆级二维原子晶体硫化钼成功制备了大规模机器视觉增强芯片。8月3日,工作进展以《基于二维半导体的619像素机器视觉增强芯片》(“A 619-Pixel Machine Vision Enhancement Chip Based on Two Dimensional Semiconductors”)为题发表于国际期刊《科学前沿》(Science Advances)。在这项工作中,研究团队首先成功生长了高质量均匀的两英寸二维材料(MoS2)晶圆,并开发了适用于二维集成电路的集成电路制造工艺。
新闻链接:
https://news.fudan.edu.cn/2022/0804/c5a132107/page.htm
2.计算机科学技术学院系统与软件安全实验室发表的论文荣获顶会杰出论文奖

近日,复旦大学计算机科学技术学院杨珉教授领衔的系统与软件安全实验室发表的论文“Identity Confusion in WebView-based Mobile App-in-app Ecosystems”,荣获网络安全国际顶尖学术会议31st USENIX Security Symposium杰出论文奖(Distinguished Paper Award)。该论文聚焦移动应用小程序的生态安全问题,揭示微信、支付宝、抖音、今日头条等一批主流软件面临的安全威胁,帮助避免数十亿用户的信息安全风险。
新闻链接:
https://news.fudan.edu.cn/2022/0822/c5a132207/page.htm
3.信息科学与工程学院肖力敏课题组取得多芯光纤器件重要进展

近日,光电子业界权威媒体杂志Laser Focus World长篇报道了信息科学与工程学院光科学与工程系肖力敏课题组在多芯光纤扇入扇出器件方面的突破进展,并高度评价“有望加速推进数据通信网络的发展”,合作教授有复旦大学徐雷教授、刘丽英教授、香港城市大学郑建成教授和上海大学陈伟教授。上述研究成果以“Spacing-tailored multicore fiber for efficient FIFO devices”为题发表在Journal of Lightwave Technology期刊。
地球科学领域
1.大气与海洋科学系协同中国气象局、科研院所与香港天文台,开展台风“木兰”三维加密目标观测与同化预报试验

大气与海洋科学系协同协同中国气象局、科研院所与香港天文台,于8月8日至10日联合开展了风云四B卫星高光谱探测仪和香港机载下投探空仪协同的台风加密目标观测试验。这次试验,由高校与科研院所提供原创方法确定目标观测敏感区,气象业务部门提供卫星与飞机观测技术,使用我国自己的业务预报模式与四维变分资料同化系统,开展台风实时预报,是开展极端天气气候事件精准预报全链条紧密合作的一次有效实践。
新闻链接:
https://news.fudan.edu.cn/2022/0815/c40a132165/page.htm
2.环境科学与工程系唐幸福课题组揭示环境催化新机理提高大气污染物排放的控制效率

近日,环境科学与工程系唐幸福教授课题组提出了一种环境催化的新机理,即电子离域机理,电子离域机理概念的提出为开发高效环境催化剂提供的科学依据,有利于提高大气污染物排放的控制效率。相关的研究成果以题为 “Interplay between remote single-atom active sites triggers speedy catalytic oxidation”,发表于Cell出版社Chem期刊上。
新闻链接:
https://environment.fudan.edu.cn/f1/4e/c26494a454990/page.htm
生命医学领域
1.人类表型组研究院石乐明教授团队联合中国计量科学研究院团队研发的中华家系1号组学标准物质正式获批

近期,由人类表型组研究院石乐明教授团队联合中国计量科学研究院团队研发的中华家系1号(同卵双胞胎家庭)人源B淋巴细胞全基因组DNA序列标准物质、中华家系1号(同卵双胞胎家庭)人源B淋巴细胞系全转录组RNA标准物质等8项国家一级标准物质获得正式批准并发布。
新闻链接:
https://news.fudan.edu.cn/2022/0824/c5a132219/page.htm
2.生命科学学院董爱武、甘建华和黄建勋团队合作揭示植物不同MYB和bHLH转录因子选择伙伴形成复合物的分子机制

8月22日,生命科学学院董爱武、甘建华及黄建勋三个实验室合作,于Nature Plants杂志在线发表了题为 “Structural insights into partner selection for MYB and bHLH transcription factor complexes” 的研究论文。该研究揭示了不同MYB和bHLH转录因子选择伙伴形成复合物的分子基础,同时阐明两种类型的MYB-bHLH结合模式在植物中是独立进化的。
新闻链接:
https://life.fudan.edu.cn/f3/ca/c28140a455626/page.htm
3.生命科学学院王永明课题组开发出识别N4C PAM的CRISPR/Cas9工具

8月12日,生命科学学院王永明课题组在eLife上在线发表了题为“Closely related type II-C Cas9 orthologs recognize diverse PAMs”的研究论文。鉴定了25个Cas9的PAM,首次揭示了蛋白同源度很高的Type II-CCas9识别PAM的多样性。该研究有助于开发新的Cas9工具。
新闻链接:
https://life.fudan.edu.cn/f2/23/c28140a455203/page.htm
4.生命科学学院黄强课题组发表一种核酸适配体的从头设计新方法

近期,生物传感器领域权威学术期刊《生物传感器和生物电子学》(Biosensors & Bioelectronics) 在线发表了生命科学学院、遗传工程国家重点实验室黄强教授课题组关于核酸适配体分子设计的研究论文:De novo design of DNA aptamers that target okadaic acid (OA) by docking-then-assembling of single nucleotides。该论文开发了一种核酸适配体从头设计新方法—单核苷酸对接后组装(Docking-then-assembling of single nucleotides)方法,并用该方法设计了靶向海洋生物毒素冈田酸(Okadaic acid, OA)的高亲和性和高特异性的DNA适配体,在核酸适配体设计方面取得了重要结果。
新闻链接:
https://life.fudan.edu.cn/f0/fc/c28140a454908/page.htm
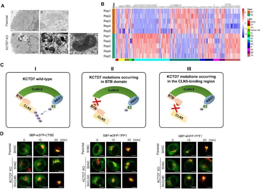
5.附属妇产科医院王红艳团队和生命科学学院王陈继团队合作研究揭示神经元脂褐质沉积症中KCTD7突变致病新机制

8月3日,附属妇产科医院王红艳教授团队和生命科学学院王陈继副研究员团队合作在Science Advances在线发表了题为 “KCTD7 mutations impair the trafficking of lysosomalenzymes through CLN5 accumulation to cause neuronalceroid lipofuscinoses”的研究论文。该研究发现KCTD7失活导致CLN5蛋白异常积累在内质网,干扰了溶酶体水解酶类的分选和转运,进而导致溶酶体功能缺陷和疾病发生。
新闻链接:
https://life.fudan.edu.cn/f0/f9/c28140a454905/page.htm
6.放射医学研究所邵春林教授团队研究发现SOCS2通过诱导SLC7A11泛素化与降解、激活铁死亡,增强肝癌的辐射敏感性

8月23日,放射医学研究所邵春林教授团队在Cell Death and Differentiation上在线发表题为“SOCS2-enhanced ubiquitination of SLC7A11 promotes ferroptosis and radiosensitization in hepatocellular carcinoma”的研究论文,揭示细胞因子信号抑制因子2(suppressor of cytokine signaling 2, SOCS2)是肝癌潜在的辐射增敏靶点,过表达SOCS2可促进铁死亡关键蛋白SLC7A11发生K48链型泛素化降解,调控铁死亡的发生。该研究为肝癌个体化放疗方案的制定提供了新思路。
新闻链接:
https://news.fudan.edu.cn/2022/0823/c5a132211/page.htm
7.生物医学研究院余发星课题组报道Hippo通路细胞表面调控元件及肿瘤靶向治疗策略

8月30日,生物医学研究院余发星课题组在Cell Reports杂志以长文形式发表了题为“Transmembrane protein KIRREL1 regulates Hippo signaling via a feedback loop and represents a therapeutic target in YAP/TAZ-active cancers”的研究论文。该研究发现了Hippo信号通路全新的调控元件KIRREL1。
新闻链接:
https://ibs.fudan.edu.cn/f3/96/c35420a455574/page.htm
8.生物医学研究院顾宏周课题组报道两亲性DNA分子的可控自组装

8月30日,生物医学研究院顾宏周团队在Journal of the American Chemical Society期刊上发表题为“Programmable Assembly of Amphiphilic DNA through Controlled Cholesterol Stacking”的工作,通过深入研究带有胆固醇修饰的DNA组装体的聚集行为,发现了修饰在双链DNA平末端的胆固醇倾向于诱导“胆固醇-DNA”形成显著的四聚体,而非先前普遍认为的胶束样多聚体。进一步的研究表明,平末端的胆固醇四价堆叠与DNA组装体的形状无关,且四聚的行为显著依赖于DNA的平末端。
新闻链接:
https://ibs.fudan.edu.cn/f6/93/c35420a456339/page.htm
9.附属肿瘤医院马延磊团队最新研究成果揭示青年肠癌肠道菌群、代谢物及细菌酶基因特征

附属肿瘤医院大肠外2科马延磊教授领衔团队的一项最新研究,首次揭示发病年龄小于50岁的青年肠癌(早发性肠癌)与发病年龄大于50岁的老年肠癌(迟发性肠癌),在肠道菌群谱、代谢谱、细菌酶基因谱改变等方面存在显著差异,并基于“细菌-代谢物-细菌酶基因联合”标志物开发诊断模型,未来有望通过粪便样本,实现对青年肠癌高危人群和患者的早期筛查和精准检测,进一步推动基于菌群的诊断策略在临床一线的转化和应用。这项探索性研究工作,为了解青年肠癌发病机制,为探索适合青年人群肠癌早筛、早诊提供了全新视角和方向。相关研究成果近日在线发表于国际著名胃肠道领域著名期刊Gut杂志。
新闻链接:
https://news.fudan.edu.cn/2022/0815/c5a132166/page.htm
交叉科学领域
1.微电子学院陈时友团队发表半导体中非平衡载流子寿命计算方法的研究进展

8月22日,微电子学院陈时友课题组与计算物质科学研究所褚维斌教授、龚新高院士、北京计算科学研究中心魏苏淮教授、中国科学技术大学赵瑾教授、华东师范大学吴宇宁教授、帝国理工学院Aron Walsh教授合作发表半导体中非平衡载流子寿命计算方法的研究进展,该进展以《基于非绝热分子动力学模拟的半导体中非平衡载流子有效寿命》(“Effective Lifetime of Non-Equilibrium Carriers in Semiconductors from Non-Adiabatic Molecular Dynamics Simulations”)为题发表于《自然-计算科学》(Nature Computational Science)期刊上。
新闻链接:
https://news.fudan.edu.cn/2022/0825/c40a132227/page.htm
2.化学系邓春晖教授团队、附属中山医院沈锡中教授团队合作研究基于纳米材料辅助外泌体代谢谱的胃癌早期诊断新技术

近日,化学系邓春晖教授团队,附属中山医院沈锡中教授团队成员孙念荣副研究员报道了整合提取外泌体代谢特征用于早期胃癌检测的相关研究。本文设计合成了适配体偶联多态碳材料,可同时作为高效捕获外泌体的吸附剂以及激光解吸/电离质谱(LDI-MS)的优良基质,用于连续地富集尿液外泌体及提取其代谢特征,实现了胃癌的精确早期诊断及发展监测。相关研究成果发表在ACS Nano上。
新闻链接:
https://chemistry.fudan.edu.cn/f7/02/c21871a456450/page.htm
3.智能复杂体系实验室于玉国团队揭示皮层多感觉信息整合计算机制

8月20日,智能复杂体系基础理论与关键技术实验室于玉国教授课题组与华东师范大学陈爱华研究员课题组和神经所顾勇研究员课题组合作,共同在SCIENCE合作期刊Research在线发表了题为“Unveiling Dynamic System Strategies for Multisensory Processing: From Neuronal Fixed-Criterion Integration to Population Bayesian Inference”的研究论文,该研究为揭示高等动物多感觉脑区进行多模态信息整合计算和认知推断策略方向提供了基础的生物物理理论机制,对脑启发的人工智能模型进行多模态信息整合计算具有重要启示。
新闻链接:
https://mp.weixin.qq.com/s/eToZx8mwLehRkyOPst-iPg
来 源
科学技术研究院
组 稿
校融媒体中心
责 编
汪祯仪
编 辑
邱洁心