我的位置: 上观号 > 上海住房城乡建设管理 > 文章详情

2022年1月份本市建设工程安全生产标准化考评结果公示→

转自:上海住房城乡建设管理 2022-02-17 15:22:42

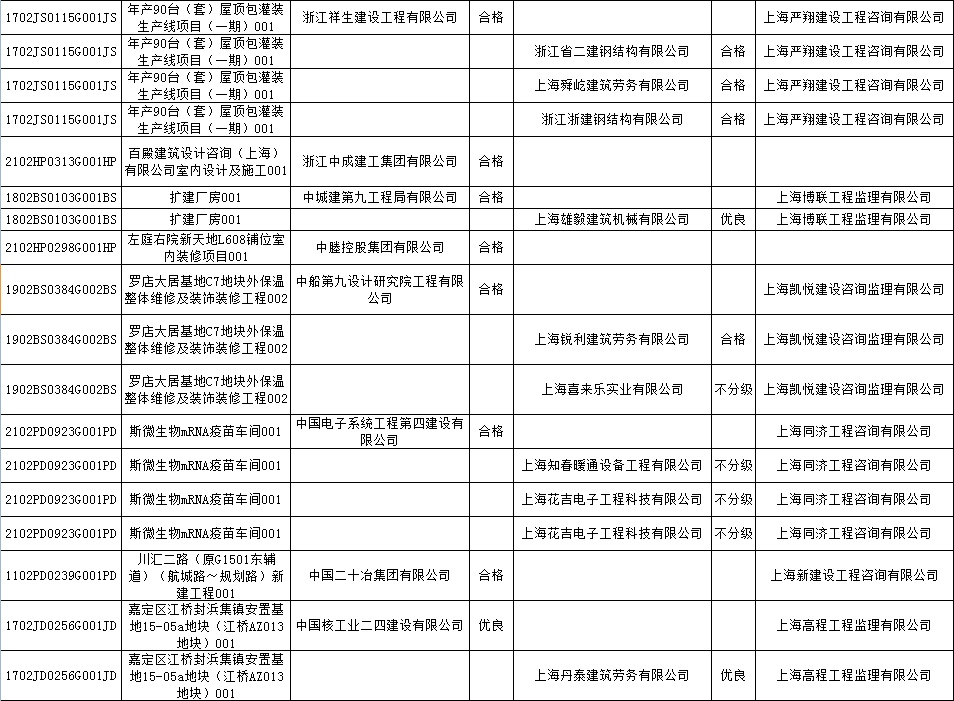
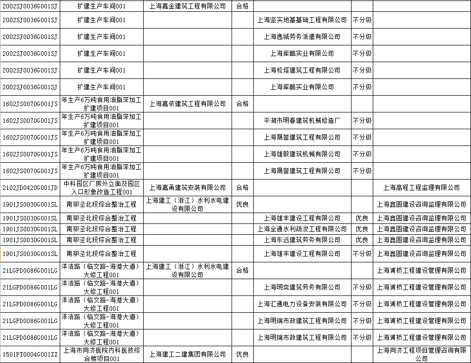
根据市住房城乡建设管理委印发的《上海市建筑施工安全生产标准化考评规范》,市建设工程安全质量监督总站对2022年1月份本市建设工程安全生产标准化考评结果进行公示。

具体名单,详见↓

(上下滑动查看,点击图片查看大图)

– END –

供稿:市安质监总站

编辑:张译文

责任编辑:施伟华

来稿请投:zjwxwxczx@163.com

上海市住房和城乡建设管理委员会新闻宣传中心