
中
秋

Mid-Autumn
Festival
秋空明月悬
光彩露沾湿
相思渐浓处
又是中秋时
一起来看中秋佳节
杨浦都有哪些活动吧
中秋活动看这里
Mid-Autumn Festival
国歌展示馆线下活动
“花样”剪纸寄相思
上海剪纸以前叫作“花样”。“小转折,大乾坤”,一把剪刀,在“上海花样经”非遗传承人郑树林的手里比笔还要灵活,短则几十秒,长则两分钟,一件精巧的剪纸作品便能从他的手中诞生。今年中秋节期间国歌展示馆邀请到了郑树林先生为市民观众带来一场红色爱国主义教育与“花样”非遗完美结合的剪纸之约,让人们在光辉的革命历史中唱响信仰之歌,在传统民俗中感受中华文化的魅力。



活动时间:9月21日9:00-11:00
活动地点:国歌展示馆
参与方式:中秋节当天预约来馆参观的观众可在序厅报名参与非遗手工剪纸活动。
温馨提示:请各位观众带好口罩,出示健康码,在工作人员组织下有序参加,活动期间请保持1米以上安全距离。
国歌展示馆临展厅展览
大国工匠展风采
中秋节期间,国歌展示馆临展厅继续展出《上海百名技能英才风采展》,以生动的造型、优美的光影、和谐的色彩、典型的瞬间等摄影艺术,多角度、多层次地完美展现了大国工匠的精湛技艺和工匠精神。以图文并茂的形式,展示百名技能英才在各自岗位上锐意创新、善作善成的瞬间,共同领略榜样的风采、感受技能的魅力。


活动时间:9月21日9:00-11:00
活动地点:国歌展示馆
参与方式:中秋节当天预约来馆参观的观众可在序厅报名参与非遗手工剪纸活动。
温馨提示:请各位观众带好口罩,出示健康码,在工作人员组织下有序参加,活动期间请保持1米以上安全距离。
杨浦区图书馆活动安排

(点击图片查看详情)
各街道社区文化活动中心
活动安排

(点击图片查看详情)
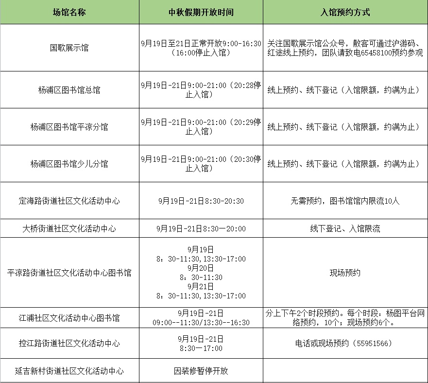
场馆开放安排看这里
Mid-Autumn Festival



(点击图片查看详情)

编辑:张天一
资料:杨浦文旅
*转载请注明来自上海杨浦官方微信