
清明假期去哪运动?市体育局为大家带来了全市近千处公共体育设施开放信息!快来看看你身边开放的体育场所,一起去运动吧!
温馨提示:去运动前记得关注场馆开放信息,部分场馆需要提前预约哦~
宝山区

点击查看大图
市属场馆

点击查看大图
浦东新区




点击查看大图
黄浦区

点击查看大图
静安区

点击查看大图
徐汇区

点击查看大图
长宁区

点击查看大图
普陀区

点击查看大图
虹口区

点击查看大图
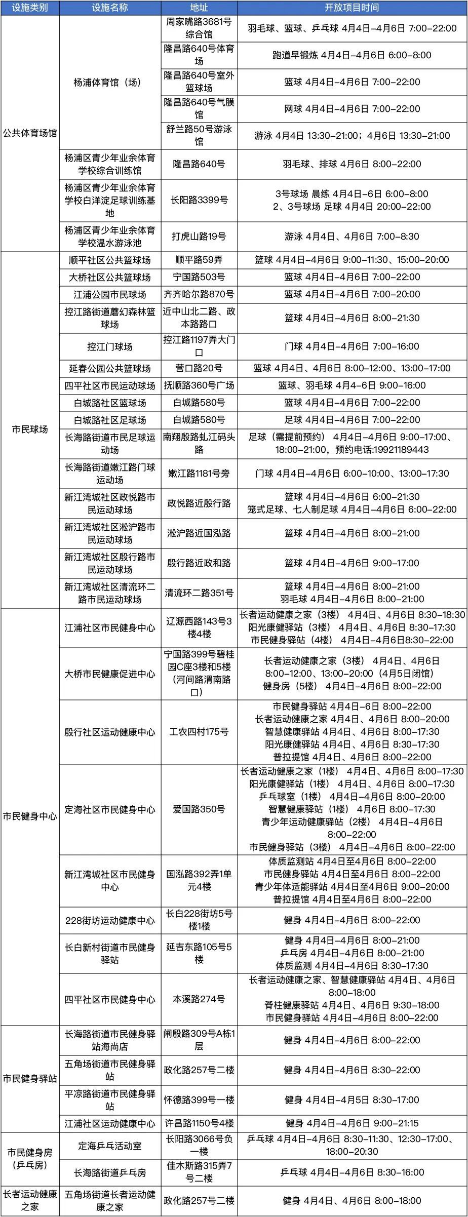
杨浦区

点击查看大图
闵行区

点击查看大图
嘉定区

点击查看大图
金山区

点击查看大图
松江区

点击查看大图
青浦区

点击查看大图
奉贤区

点击查看大图
崇明区

点击查看大图
场馆开放情况
具体以现场公告为准
让我们一起运动吧!
记者:孙子璎 仲昱峰
编辑:孙宇瑶
*转载请注明来自上海宝山官方微信

