补贴对象为经老年人能力评估认定为中度、重度或完全失能的老年人。正在享受特困人员供养救助待遇、经济困难失能老年人集中照护服务补助、居家和社区基本养老服务提升行动项目服务的老年人,不纳入本补贴范围。值得一提的是,养老服务消费补贴是以“居住地”作为发放条件的。
补贴将通过“民政通”(APP或微信小程序)以电子消费券形式按自然月向中度以上失能老年人发放,不得支取、不得套现。

补贴项目方面,补贴可用于包括居家、社区、机构养老服务。居家、社区养老服务主要包括助餐、助浴、助洁、助行、助急、助医服务,以及康复护理、日间托养等服务;机构养老服务包括长期服务(入住机构时间在30天以上)和短期服务(即“喘息服务”,入住机构时间在30天以内)等。
补贴标准方面,根据服务类型,按比例抵扣老年人自付金额,并设定月度最高限额。居家上门养老服务按自付金额50%抵扣,每月累计不超过800元;社区养老服务、机构养老服务(含床位费、护理费、伙食费)按自付金额40%抵扣,每月累计不超过800元。此外,享受补贴者不再区分失能等级,不得折现,仅可通过“民政通”购买养老服务。抵扣比例、额度将按国家部委要求动态调整。
上海市民政局 上海市财政局
关于开展向中度以上失能老年人
发放养老服务消费补贴项目的通知
各区民政局、财政局:
为更好落实《民政部 财政部关于实施向中度以上失能老年人发放养老服务消费补贴项目的通知》《上海市提振消费专项行动方案》等文件精神,提高失能老年人生活质量,减轻家庭照护压力,促进养老服务消费,将落实开展针对我市中度以上失能老年人养老服务消费补贴发放工作,具体通知如下:
一、补贴内容
以区为单位,统筹财政资金,对符合条件的中度以上失能老年人发放养老服务消费补贴。
(一)补贴对象。对象为居住在我市的中度、重度、完全失能等级的老年人(以下简称中度以上失能老年人),且购买居家、社区、机构服务的服务地址在上海市行政区域内。老年人通过民政部全国统建“民政通”系统,向居住地区民政局申请。
(二)补贴形式。养老服务消费补贴,以电子消费券形式发放,不得支取、不得套现。
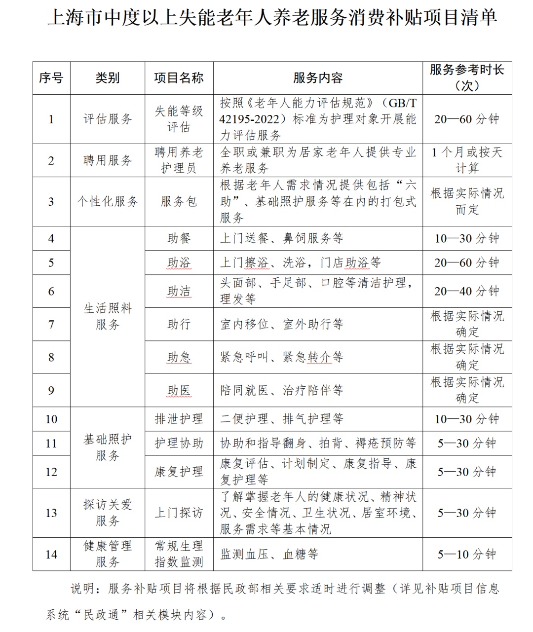
(三)补贴项目。电子消费券仅可用于民政部、财政部规定的居家、社区和机构养老服务。依据《上海市中度以上失能老年人养老服务消费补贴项目清单》(见附件1),报批后组织实施。
(四)项目定价。服务机构应合理、合法、合规进行市场化服务定价,并向社会公开承诺,不得先涨价后抵扣。长期(入住30天以上)、短期(即“喘息服务”,入住30天以内)机构养老服务及聘用养老护理员服务,应严格按服务合同执行。生活照料、基础照护、探访关爱、健康管理等居家社区服务,由各居家和社区养老服务机构等合理定价,明码标价。
(五)补贴标准。居家上门养老服务按自付金额50%抵扣,每月累计不超过800元;社区养老服务、机构养老服务(含床位费、护理费、伙食费)按自付金额40%抵扣,每月累计不超过800元。享受补贴者不再区分失能等级,不得折现,仅可通过“民政通”购买养老服务。抵扣比例、额度将按国家部委要求动态调整。
二、补贴流程
养老服务消费补贴依托“民政通”实施,主要包括申请、评估、发放、核销、结算等环节。
(六)补贴申请。申请消费补贴与服务的老年人、帮助老年人代办人员、开展服务的各类机构,以及各级负责消费补贴工作的民政、财政工作人员,均应在“民政通”等系统注册或开通账号。中度以上失能老年人按自愿原则,通过“民政通”申请养老服务消费补贴。支持老年人家属、亲属与居(村)委工作人员、养老服务机构工作人员协助代办,包括补贴申请、服务选择、消费券使用等。
(七)失能评估。2024年7月1日后经我市统一需求评估达到3级及以上的,按规定转换老年人能力评估等级(见附件2),评估信息推送至“民政通”,可直接申领电子消费券。新申请,或无有效评估结果的,可通过“民政通”申请老年人能力评估,符合条件的申领服务消费券。各区应按要求(见附件3)确定评估机构,依据《老年人能力评估规范》(GB/T42195—2022)组织开展老年人能力评估工作。评估机构不能参与提供由本项目补贴的养老服务。评估机构收到老年人能力评估申请后,应及时组织评估人员使用“民政通”应用开展评估。
(八)补贴发放。各区民政局应及时受理审核老年人申请,对符合要求的中度以上失能老年人,在“民政通”5个工作日内发放当月电子消费券,后续每个自然月第一天发放,当月有效,次月失效。
(九)补贴核销。老年人接受机构养老服务的,养老机构应将入住协议、服务情况、消费金额、收费票据、电子消费券核销凭证等材料及时上传至“民政通”;老年人接受居家、社区养老服务的,服务机构应将服务项目、服务情况、消费金额、收费票据、电子消费券核销凭证等材料及时上传至“民政通”。
(十)补贴结算。区民政局原则上应于次月10个工作日内对上一个月养老服务消费券核销情况进行审核;区财政局应于5个工作日内完成复审;区民政局收到复审结果后,应于3个工作日内向服务机构结算经核定后的上一个月电子消费券抵扣费用。
(十一)政策衔接。正在享受特困人员供养救助待遇、经济困难失能老年人集中照护服务补助、居家和社区基本养老服务提升行动项目服务的老年人不纳入补贴对象。符合条件且正在享受长期护理保险待遇的,扣除已享受长期护理保险待遇后,个人自负部分按比例抵扣,不超过每月最高限额。
(十二)资金安排。消费补贴资金中央财政承担85%,对于地方承担的15%部分,其中市属养老机构的补贴资金由市级福彩公益金承担,剩余部分由各区统筹各类资金安排。
三、服务开展
按照自愿参与、事前确定的原则,以区为单位,选择具备中度以上失能老年人服务能力的各类机构,提供相应服务。
(十三)机构确定。参与提供服务的各类机构应事先向区民政局申报,提供佐证材料。区民政局除审核必备条件外,应按消费补贴服务机构(见附件4)的有关要求确定服务机构,按规定为其开放“民政通”权限。
(十四)服务实施。中度以上失能老年人或代办人,通过“民政通”下单服务;服务机构接单提供服务,使用“民政通”记录服务内容、上传凭证材料、核销消费券等。居家社区服务必须见到老年人本人,方可开展服务。
(十五)机构更新。以区为单位公布纳入养老服务消费补贴电子消费券服务的机构名单;定期动态更新,公布新增、退出服务机构名单。
四、健全监管
按照“充分授权、事后追溯”原则,对补贴资金、养老服务进行合理监管。
(十六)自主管理。第三方专业评估机构、参与服务的机构应签署诚信承诺书(见附件5、6),自主负责服务真实性和有效性。
(十七)评估监管。各区民政局要与评估机构签订协议,明确双方权利义务。要加强对被评估老年人个人信息保护,督促评估机构不得私自泄露评估信息。要加强评估质量监管,开展评估工作绩效评价。要对评估机构实行动态管理,对本区老年人能力评估结果按不低于1%的比例进行实地核查,对评估行为不规范、篡改评估结果、骗取套取补贴资金的机构,取消参加资格并追缴资金,涉嫌犯罪的依法移送司法机关。
(十八)服务监管。各区民政局可统筹资金委托第三方机构,通过线上线下核查等方式,加强对消费券核销情况审核,以及对养老服务质量的抽查检查,防范出现虚假服务、以次充好等行为。对发现存在虚假服务、服务质量差、“先涨价后抵扣”等行为的服务机构,要及时取消其参加项目资格,并追缴资金,对涉嫌犯罪的依法移送司法机关。
(十九)资金监管。各区按时限结算消费券后,可采取第三方核验、审计等方式,保障财政资金安全,规范养老服务市场。对存在骗取套取补贴资金行为,要及时收回补贴资金,依法纳入失信联合惩戒对象,严肃追究相关人员责任,对涉嫌犯罪的要依法移送司法机关。各区民政、财政部门要统筹做好本项目与长期护理保险、特困人员供养救助、经济困难失能老年人集中照护服务、居家和社区基本养老服务提升行动项目等工作的有效衔接,避免重复享受相关待遇。
五、工作要求
各区要建立工作机制,强化部门协同,统筹政府、社会、市场和家庭等各种力量,加快实施养老服务消费补贴。紧密结合全国、全市养老服务消费季等活动,通过新闻发布、专题解读、媒体报道、互联网传播等多形式,推动相关补贴政策进社区、进机构、进企业、进家庭,营造全社会积极参与的良好氛围。要构建亲清政商关系、打造一流营商环境,动员组织养老服务经营主体积极参与实施消费补贴项目,增强企业发展动能和可持续发展能力。要建立意见收集反馈处置机制,畅通政策咨询、投诉建议渠道,及时处置问题线索,主动接受社会监督,提升人民群众获得感。
各区民政局、财政局要建立季度报告制度,于每季度末向市民政局、财政局报送补贴项目进展情况。市民政局、财政局将结合系统数据和实地调研开展定期评估,对工作滞后区进行评估指导。
补贴项目实施周期为12个自然月(从2026年1月至12月)。


编辑:熊乙
资料:上观新闻 澎湃新闻 央视新闻
*转载请注明来自上海杨浦官方微信
