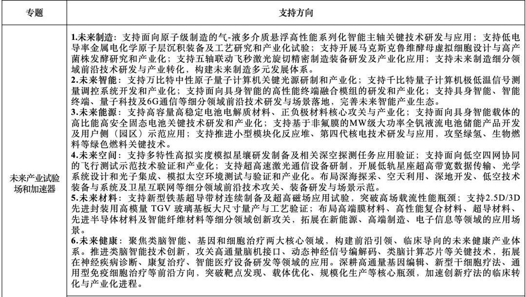
上海市经济信息化委关于组织开展上海市未来产业试验场和加速器申报工作的通知 有关单位: 为贯彻落实工业和信息化部以及本市未来产业重点领域的工作部署,加快推进未来产业前瞻布局,创新重大项目组织机制,鼓励产学研用深度协同,开展有组织的技术攻关,落地一批重大应用和产业化项目,现将2026年度上海市未来产业试验场和加速器申报工作有关事项通知如下: 一、申报范围 (一)未来产业试验场 重点支持未来智能、未来制造、未来能源、未来空间、未来材料、未来健康等6个方向。 (二)未来产业加速器 聚焦光电装备、具身智能、低空技术装备、材料与系统、卫星互联网、5G-A(6G)、量子科技、高性能复合材料、先进半导体等领域。 具体指南内容见附件。 二、申报要求 (一)未来产业试验场 1.项目的技术领域应对标国际,具有较强的前瞻性、前沿性、先进性,相关领域不限于本市已经发布的未来产业细分赛道,鼓励适度超前布局的试验场项目。 2.本次申报对象为2025年下半年或2026年内拟启动实施的项目。 3.申报主体应以技术供给单位和场景方双牵头,鼓励牵头单位联合高校、科研院所以联合体方式申报,牵头单位为2家,联合参与单位一般不超过4家。 4.申报主体须为在本市注册、具有独立法人资格的企事业单位,拥有较强的内外部专家团队。 5.各区经信主管部门、临港新片区管委会、各控股(集团)公司、在沪央企组织以及各未来产业先导区主管部门按照政府引导、企业自愿的原则,组织相关单位自行申报前沿性、先进性、创新性突出的项目。 (二)未来产业加速器 1.本次申报对象为2025年实施或未来三年内拟启动实施的项目。 2.拥有清晰的赛道布局和规划。聚焦未来产业细分赛道,与本市相关产业园区保持有效衔接机制,能有效推动毕业企业入住本市相关产业园区。 3.组建一支具有产业背景、投资经验、创业经历、园区管理能力的复合型运营团队。能为企业提供全生命周期、一站式的成长服务。包括但不限于战略咨询、市场拓展、融资对接、政策辅导、人才引进等服务。 4.项目建设内容应重点聚焦在提升创新服务能力、提升创新氛围、积聚创新资源等领域,对于常规性的办公基础设施建设不予支持。 此外,鼓励未来产业加速器布局以下功能: 1、加速器应具备创新资源枢纽功能,能够有效汇聚国家级或者省部级创新平台、行业龙头企业、高校院所、投资机构、专业服务机构等创新资源。 2.鼓励加速器应聚焦产业链关键环节,为入驻企业提供技术验证、中试熟化、产品试制、算力支撑、检测认证、场景应用等服务。 3. 拥有特色的人才社区功能。与符合自身赛道定位的行业协会、产业联盟等保持紧密合作,打造具有吸引和培育高端人才的物理空间和文化空间,通过举办行业沙龙、技术研讨会、创新培训等活动,营造浓厚创新氛围。 4.鼓励加速器配备自有投资资金或合作的加速资金(基金)。 三、申报方式 1.项目申报采取网上申报的方式进行,申报单位在专项资金平台登录时需关联法人一证通,在提交项目申报书及相关附件时需加盖电子签章。 2.请各申报单位及时登录上海市经济和信息化委专项资金项目管理和服务平台(http://zxzj.sheitc.sh.gov.cn),根据平台提示的申报材料要求和规则进行申报,同步做出相关承诺。未来产业试验场和加速器申报时间为2026年1月15日10时至2月12日16时。临近截止时间系统拥堵,建议错峰申报,时间截止后不再受理申报。 四、联系方式 上海市产业技术创新促进会 张老师 13262286970(试验场) 汪老师 15901723513(加速器) 技术进步处 俞老师 23112787 附件:2026年上海市未来产业试验场和加速器申报指南 上海市经济和信息化委员会 2026年1月13日 附件 2026年上海市未来产业试验场和加速器申报指南

