我的位置: 上观号 > 上海企业服务 > 文章详情

367项上榜!2025年版工信领域节能降碳技术装备推荐目录公告

转自:上海企业服务 2025-12-17 17:34:34

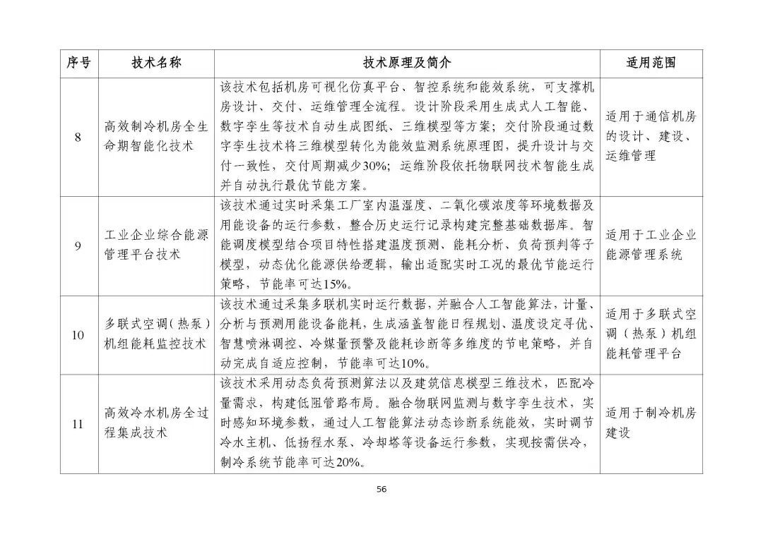
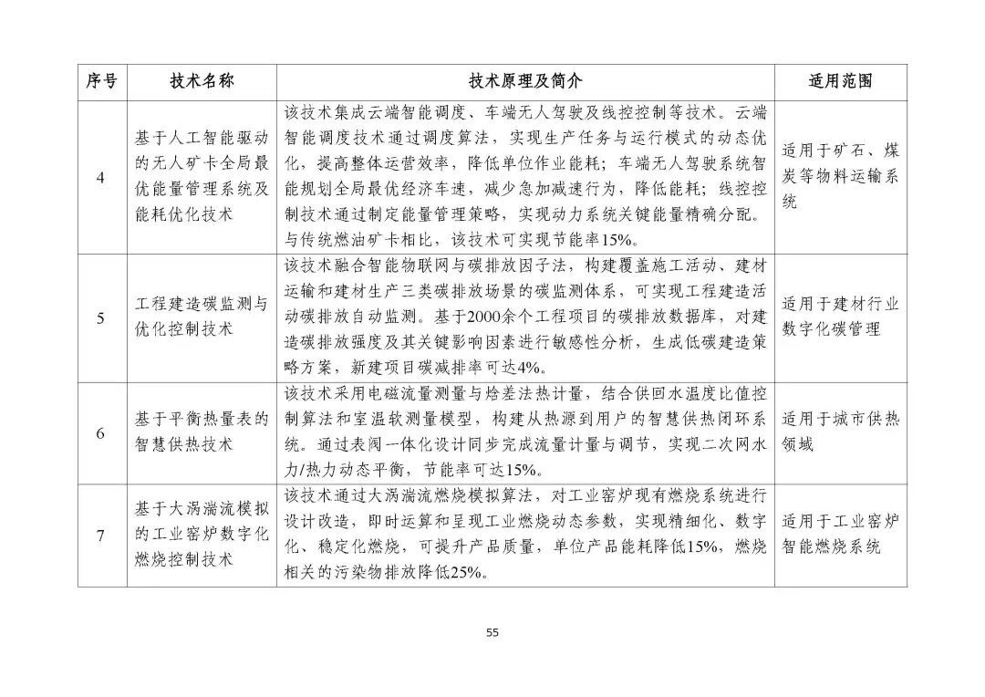
国家工业和信息化领域节能降碳技术装备推荐目录(2025年版)

2025年第37号

为贯彻落实《国务院办公厅关于印发〈制造业绿色低碳发展行动方案(2025-2027年)〉的通知》(国办发〔2025〕21号),加快推广节能降碳先进技术,加强重点行业领域技术改造升级和大规模设备更新,现将《国家工业和信息化领域节能降碳技术装备推荐目录(2025年版)》予以公告。

附件:国家工业和信息化领域节能降碳技术装备推荐目录(2025年版)

工业和信息化部
2025年12月8日

温馨提示

查阅高清版“国家工业和信息化领域节能降碳技术装备推荐目录(2025年版)”,请访问工业和信息化部网站(www.miit.gov.cn)或点击文末左下角“阅读原文”