职称是专业技术人才学术技术水平和专业能力的主要标志。
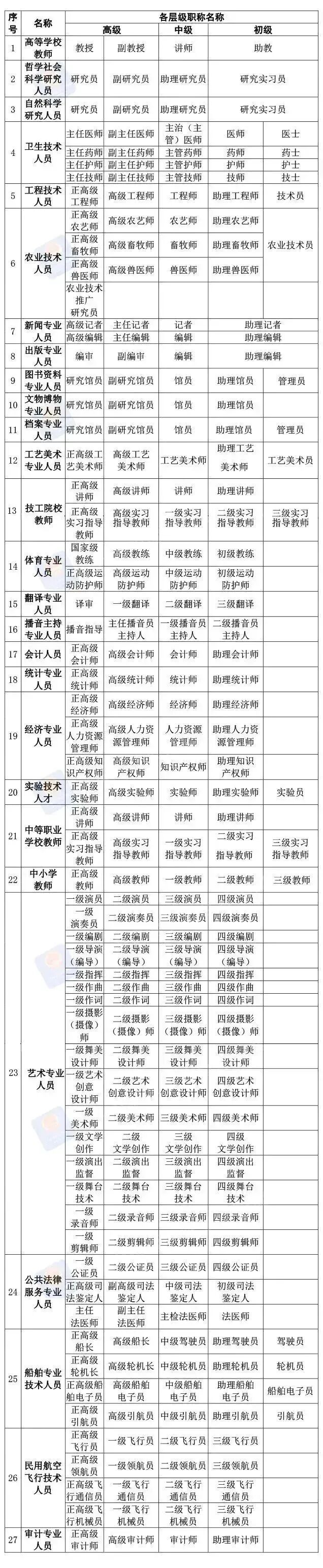
职称都有哪些? 收好这张表,一查全知道↓
职称申报流程是什么? 不同群体的职称申报流程各有不同。 @ 国有企事业单位专业技术人才 一般情况下,由用人单位对其业绩情况进行审核、公示、推荐申报,按规定程序逐级报送相应评审机构。 @ 民营企业专业技术人才 一般在劳动关系所在地自愿参加职称评审,具体来说可在创业孵化基地、高新技术开发区、科技园区等地设立的职称申报受理服务点,或通过人才中介服务机构、工商联、行业协会商会、学会等社会组织进行职称申报。 经批准离岗创业或到民营企业兼职的高校、科研院所、医疗机构等企事业单位专业技术人才,3年内可在原单位按规定申报职称,其创业和兼职期间工作业绩作为职称评审的依据。 被派驻外地连续工作一年以上的,可按有关规定在派驻地申报职称评审。 @ 自由职业者 符合条件的自由职业者也可根据属地原则,申报参加当地人力资源社会保障部门组织的职称评审。 申报条件一键查询
职称与专业技术人员 职业资格证书可以互认吗? 要看具体情况 目前,我国的职称制度与职业资格制度已有效衔接。 为避免交叉设置,减少重复评价,降低社会用人成本,人力资源社会保障部以职业分类为基础,统筹研究规划了职称制度和职业资格制度框架。 在职称与职业资格密切相关的职业领域建立职称与职业资格对应关系,专业技术人才取得职业资格即可认定其具备相应系列和层级的职称,并可作为申报高一级职称的条件。 注意哦 初级、中级职称实行全国统一考试的专业不再进行相应的职称评审或认定。 明白了!那获得职业技能等级证书,能直接评职称吗? 根据《关于进一步加强高技能人才与专业技术人才职业发展贯通的实施意见》有关规定,支持高技能人才参加工程、农业、工艺美术、文物博物、实验技术、艺术、体育、技工院校教师等系列职称评审。 按照国家有关规定取得高级工职业资格或职业技能等级后从事技术技能工作满2年,可申报评审相应专业助理级职称;取得技师职业资格或职业技能等级后从事技术技能工作满3年,可申报评审相应专业中级职称;取得高级技师职业资格或职业技能等级后从事技术技能工作满4年,可申报评审相应专业副高级职称。 资料:人力资源社会保障部、上海人力资源 编辑:戴琳 点击下方了解更多 普陀投入真金白银,助力寻甸县打造乡村振兴新引擎 【预告】声动TOP! 罗小罗公益音乐会本周日在TOP中央公园温暖开启 冬季防火进行时,社区上门排查除隐患 【便民】2025年冬至祭扫高峰即将到来,一起来看出行攻略→ 普陀 你好 | 楼环翠影书声远,育才追梦启新航

