各区生态环境局,上海化工区管委会、临港新片区管委会,市减污降碳中心,宝钢股份、宝武碳材、上海石化:
按照生态环境部《关于做好“十四五”主要污染物总量减排工作的通知》《上海市“十四五”节能减排综合工作实施方案》等要求,现就做好2025年度本市主要污染物重点工程减排量核算相关工作事项通知如下。
一、核算要求
按照生态环境部《主要污染物总量减排核算技术指南(2022年修订)》的核算方法和要求,重点工程减排量应当全部纳入国家减排系统平台统一核算,应急管理减排、超标治理项目不纳入核算范围。本次核算填报原则上仅对2025年1月1日至12月31日期间完成项目验收或满足相应条件的减排工程进行核算;同时,请各区(管委会)将满足相应条件的小额打包减排项目一并进行核算上报。机动车减排量由市减污降碳中心具体负责核算、审核和汇总。
二、填报要求
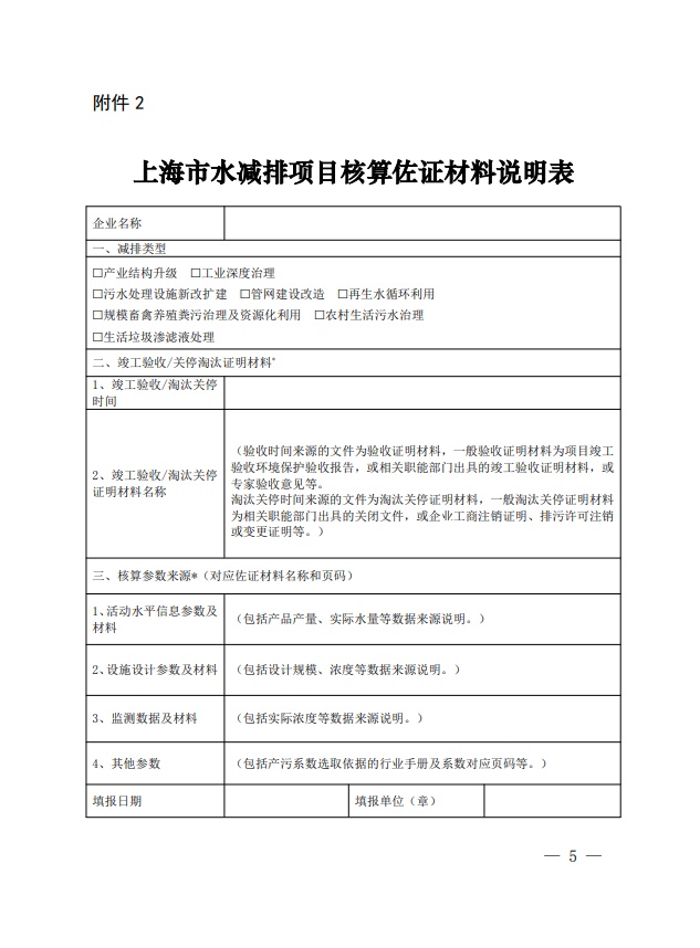
国家减排系统填报使用环保专网进行。各区(管委会)负责各自管辖范围内的重点工程减排信息和佐证材料初审及填报,在初审过程中应重点做好减排工程减排核算数据以及配套证明材料的规范性、完整性审核;宝钢股份、宝武碳材、上海石化应携带有关减排项目佐证材料电子版到我局集中填报并上传国家减排系统。请各区(管委会)和上述企业务必按照大气减排项目核算佐证材料说明表(见附件1)、水减排项目核算佐证材料说明表(见附件2)的要求提交有效材料。
同时,请各区(管委会)将2021年—2024年审批但未上报以及2025年新增审批的建设项目总量指标削减替代管理台账上报至国家减排系统,国家将根据削减替代情况在重点工程减排量核算中予以扣减。
三、时间安排
请各区(管委会)和上述企业汇总整理减排项目相关材料,于2025年12月10日前在国家减排系统中完成2025年固定源减排项目、2025年建设项目总量指标削减替代管理台账(见附件3)的提交工作;请市减污降碳中心于12月26日前提交机动车减排核算相关数据和佐证材料。
我局将于2025年12月11日至2026年1月5日开展“二上二下”审核和问题整改工作,逾期系统将关闭填报功能。
联系人:市生态环境局监测处 屠 骏
电 话:23115639
电子邮箱:TOTAL2004@163.com
附件:
1.上海市大气减排项目核算佐证材料说明表
2.上海市水减排项目核算佐证材料说明表
3.建设项目总量指标削减替代管理台账
上海市生态环境局
2025年12月3日



点击阅读原文,查看《上海市生态环境局关于开展2025年度主要污染物重点工程减排量核算相关工作的通知》(沪环监测〔2025〕183号)及下载相关附件