编译:高杰
当我们谈论饮酒伤肝时,
通常会将罪责直指酒精本身。
然而,
一项发表在《自然·代谢》上的最新研究
揭示了一个惊人的发现——
酒精不仅直接损伤肝脏,
还能在体内“制造”果糖,
通过果糖代谢途径
加剧酒精成瘾和肝损伤。

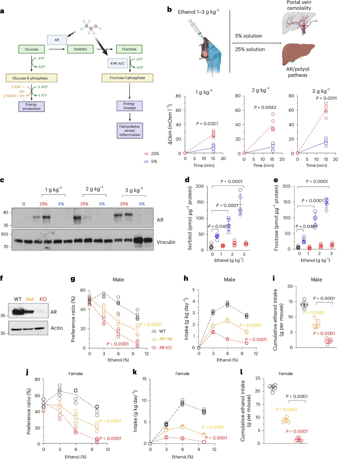
该研究首次发现,酒精(乙醇)和果糖在体内通过一个共同的代谢通路——酮己糖激酶(KHK)通路,协同驱动了饮酒行为和酒精性肝病的发展。这意味着,我们钟爱的含糖饮料、甜点,可能与酒精里应外合,共同加剧对肝脏的伤害,还会让大脑更容易觉得“喝酒很舒服”,助推酒精成瘾。

科罗拉多大学安舒茨医学院的研究人员观察到,长期摄入酒精的小鼠,其肝脏中KHK的表达会显著上调。而KHK是果糖在体内进行代谢的最初、也是最关键的一个步骤的催化酶。
这引发了科学家的思考:酒精和果糖这两种看似不同的物质,在代谢上是否存在某种交集?
为了验证这一点,研究人员进行了一系列实验。他们首先构建了全身性KHK敲除(KHK-KO)的小鼠模型,结果令人震惊:当失去KHK后,小鼠对酒精的偏好急剧下降。在二选一实验中(一瓶是水,一瓶是掺有酒精的水),正常小鼠会随着时间推移,逐渐偏好饮用酒精;而KHK-KO小鼠则截然不同,它们自始至终都对酒精兴趣不大,其酒精摄入量远低于对照组。
这种偏好改变并非因为尝不出酒精味。研究人员通过短期的味觉测试证实,KHK-KO小鼠能够正常辨别酒精溶液。
这表明,KHK的缺失直接影响了大脑对酒精“奖赏”效应的感知,从而减少了主动饮酒的动机。

那么,一个代谢果糖的酶,为何能影响酒精的行为效应?关键在于代谢产物果糖-1-磷酸(F1P)。
通常情况下,饮食中的果糖被KHK催化后,会生成F1P。F1P本身是一个重要的信号分子,它能促进脂肪生成、消耗三磷酸腺苷(ATP),并驱动进一步的代谢反应。
而这项研究的核心突破在于:酒精的摄入,竟然能在肝脏中模拟出类似果糖代谢的状态。
研究人员发现,给小鼠灌胃酒精后,其肝脏中的F1P水平在30分钟内显著升高。更重要的是,这种升高完全不依赖于外源性果糖的摄入。在KHK-KO小鼠中,酒精则无法引起F1P的升高。
这揭示了一个全新的代谢路径:酒精→内源性果糖生成→KHK催化→F1P水平升高。也就是说,喝酒本身,就在肝脏里制造了“果糖代谢”的环境,而这一切都依赖于KHK这个开关。

酒精介导的内源果糖生成的表型反应
F1P的升高不仅是代谢变化的标志,它更像一个启动病理过程的开关。
F1P如何影响大脑?研究人员将目光投向了醛脱氢酶2(ALDH2)。ALDH2是酒精代谢的关键酶,负责将有毒的乙醛转化为乙酸。他们发现,F1P能够直接抑制ALDH2的活性。当ALDH2被抑制,乙醛(一种会引起面部潮红、恶心等不适反应的物质)就会在体内积聚。理论上,这应该会阻止饮酒。
但研究提出:长期酒精摄入导致大脑特定区域(如纹状体)的ALDH2对F1P的抑制不敏感,而外周系统(如肝脏)的ALDH2仍被抑制。这种大脑与外周的脱节,可能导致持续的饮酒行为。在KHK-KO小鼠中,由于无法产生F1P,ALDH2活性正常,酒精代谢通路顺畅,可能因此减少了寻求酒精奖赏的动力。

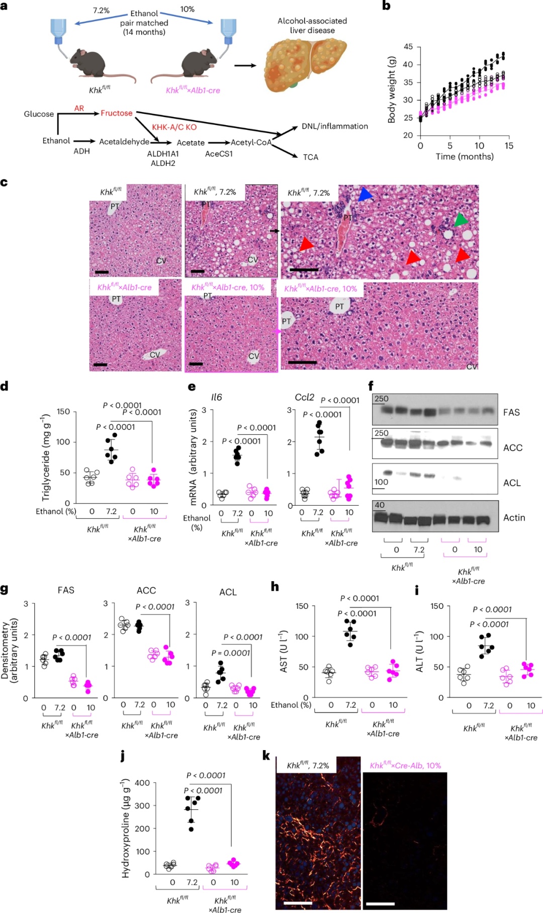
阻断肝果糖代谢以防肝病感染
在肝脏中,由KHK驱动产生的F1P,直接促进了脂肪生成和蛋白质O-GlcNAc修饰,这些都是酒精性脂肪肝病的典型特征。实验证实,与正常小鼠相比,KHK-KO小鼠在长期酒精喂养后,肝脏脂肪变性、炎症和损伤都显著减轻。
简而言之,酒精通过KHK产生F1P,F1P一方面可能通过影响ALDH2来重塑大脑对酒精的奖赏感知,驱动饮酒行为;另一方面则在肝脏内直接推动脂肪堆积和应激反应,导致肝损伤。
这项研究为我们理解酒精成瘾和肝病提供了全新视角,从科学上解释了为何高果糖饮食(如常喝含糖饮料)可能是酒精性肝病的一个重大风险因素。对于有饮酒习惯的人,同时摄入大量果糖无异于“火上浇油”。
因此,饮酒时和饮酒后,应尽量避免饮用碳酸饮料、果汁等甜饮;日常饮食中也要尽量减少添加糖(尤其是果葡糖浆)的摄入。

“我们的发现表明,酒精不仅直接损害肝脏,还劫持了身体的糖代谢,从而增强饮酒行为并加重肝损伤,”科罗拉多大学安舒茨分校副研究教授、高级作者博士Miguel A. Lanaspa说,“通过靶向果糖代谢,我们或许能够打破这一循环,开发出既能治疗酒精成瘾又能治疗肝脏疾病的新方法。”

下次举杯时,
或许该多问一句:
这杯酒里,
藏着多少“隐形的果糖”?

数据图及参考来源:
https://www.nature.com/articles/s42255-025-01402-x
除已标注来源外,本文封面图及文内图片均来自包图网(获授权使用),转载可能引起版权纠纷。