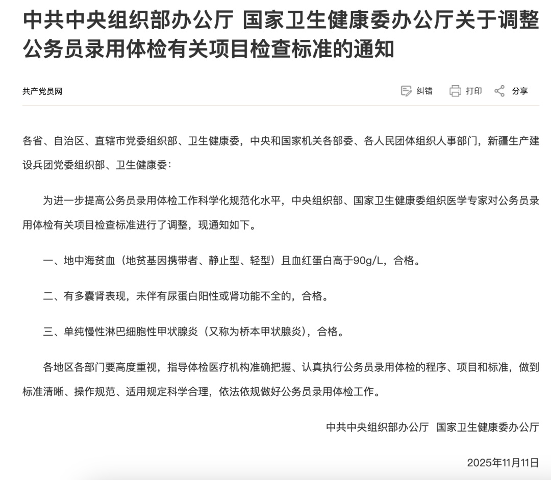
中共中央组织部办公厅、国家卫生健康委办公厅近日发布关于调整公务员录用体检有关项目检查标准的通知:
各省、自治区、直辖市党委组织部、卫生健康委,中央和国家机关各部委、各人民团体组织人事部门,新疆生产建设兵团党委组织部、卫生健康委:
为进一步提高公务员录用体检工作科学化规范化水平,中央组织部、国家卫生健康委组织医学专家对公务员录用体检有关项目检查标准进行了调整,现通知如下。
一、地中海贫血(地贫基因携带者、静止型、轻型)且血红蛋白高于90g/L,合格。
二、有多囊肾表现,未伴有尿蛋白阳性或肾功能不全的,合格。
三、单纯慢性淋巴细胞性甲状腺炎(又称为桥本甲状腺炎),合格。
各地区各部门要高度重视,指导体检医疗机构准确把握、认真执行公务员录用体检的程序、项目和标准,做到标准清晰、操作规范、适用规定科学合理,依法依规做好公务员录用体检工作。

