关于做好重点区域第一批改革试点经验全市复制推广工作的通知
沪委改办〔2025〕1号
各相关单位、各区人民政府:
近年来,在国家有关部委支持指导下,浦东引领区、上海自贸试验区及临港新片区、虹桥国际开放枢纽等重点区域改革开放任务加快推进、全面深化,较好发挥了改革开放试验田作用。为有效回应市场需求,进一步放大改革综合效应,经市委深改委会议审议通过,形成了《重点区域第一批改革试点经验全市复制推广清单》,现予印发。
请相关部门和各区高度重视。市相关部门加强组织领导和业务指导,明确全市范围内的实施路径、操作细则和相关配套政策,强化督促推进、跟踪评估和动态调整,确保复制推广尽快取得实效。各区政府要强化政策落实,根据区情区况,进一步细化完善配套措施,加强宣传和企业服务,确保政策在区内落地见效。
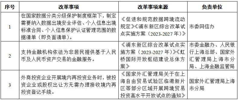
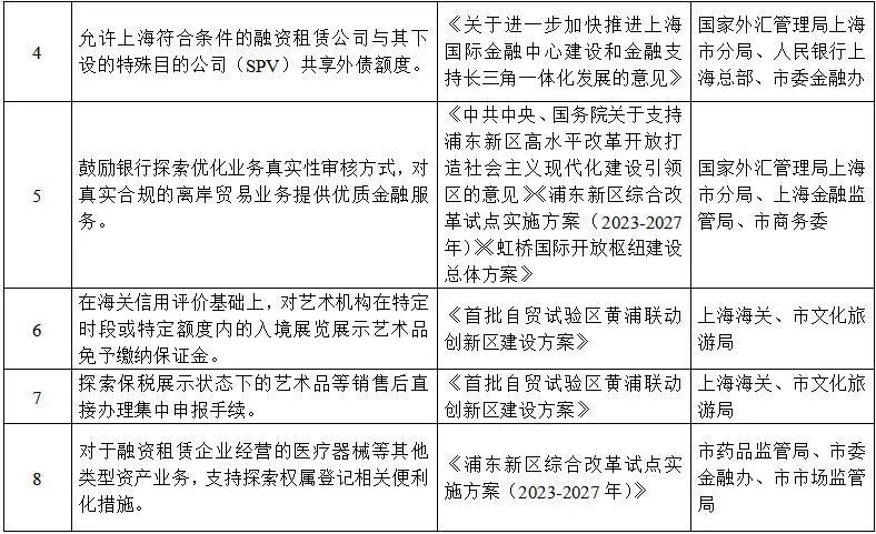
附件:重点区域第一批改革试点经验全市复制推广清单
中共上海市委全面深化改革委员会办公室
上海市发展和改革委员会
2025年10月10日
附件
重点区域第一批改革试点经验全市复制推广清单




点击阅读原文 下载相关附件
“中国上海自贸试验区”是上海自贸区管理委员会唯一认证的官方公众号,在这里,您可以得到最权威、最全面、最及时的上海自贸区各类信息。关注我们,让我们一起读懂自贸区。