我的位置: 上观号 > 徐汇通 > 文章详情

上海市2026年全国硕士研究生招生考试报名确认安排及注意事项

转自:徐汇通 2025-10-04 17:07:15

据市教育考试院介绍,2026年全国硕士研究生招生考试网上预报名及缴费将于2025年10月10日上午9点开始,而网上报名及缴费时间也将从2025年10月16日上午9点开始。为助力考生顺利报名,现将网上报名时间、流程、相关要求、报名确认有关流程、其他提示、网上确认报名点安排表等告知大家,具体信息详见↓

一、网上报名

1.网上报名时间

网上预报名及缴费时间为2025年10月10日至10月13日(每天9:00—22:00)

网上报名及缴费时间为2025年10月16日至10月27日(每天9:00—22:00)

2.网上报名流程

考生应在规定时间登录“中国研究生招生信息网”(网址:https://yz.chsi.com.cn,以下简称“研招网”)浏览报考须知,并按教育部、上海市教育考试院、上海市报考点以及报考招生单位的网上公告要求报名。报名期间,考生可自行修改网上报名信息或重新填报报名信息,但每位考生只能保留一条有效报名信息。逾期不得修改报名信息。

3.网上报名要求

(1)考生报名时只能填报一个招生单位的一个专业。

(2)考生应当认真了解并严格按照报考条件及相关政策要求填报志愿并选择报考点。因不符合报考条件及相关政策要求,造成后续不能网上确认、考试(含初试和复试)或录取的,后果由考生本人承担。

(3)考生应当按要求准确如实填写个人网上报名信息并提供真实材料。考生因网上报名信息填写错误或填报虚假信息等情况造成不能考试(含初试和复试)或录取的,后果由考生本人承担。

(4)具有推荐免试资格的考生,须在教育部规定的时间内登录“全国推荐免试攻读研究生(免初试、转段)信息公开暨管理服务系统”报名。已被招生单位录取的推免生,不得再报名参加当年全国统一考试、单独考试。截至规定日期未被招生单位录取的推免生,其推免资格自动失效。

服役期间获得三等战功、二等功以上奖励或者二级以上表彰,符合全国硕士研究生招生考试报考条件的退役人员,可申请免初试攻读硕士研究生。符合免初试资格的考生,应在教育部规定的全国统考报名时间内登录“全国推荐免试攻读研究生(免初试、转段)信息公开暨管理服务系统”(网址:https://yz.chsi.com.cn/tm)报名,逾期不得补报。招生单位对审核通过的考生组织复试,复试合格者即可予以拟录取。

报考“退役大学生士兵”专项硕士研究生招生计划的考生,应为高校学生应征入伍退出现役,且符合全国硕士研究生招生考试报考条件者〔高校学生指全日制普通本专科(含高职)、研究生、第二学士学位的应(往)届毕业生、在校生和入学新生,以及成人高校招收的普通本专科(高职)应(往)届毕业生、在校生和入学新生〕。考生报名时应当选择填报退役大学生士兵专项计划,并按要求填报本人入伍前的入学信息以及入伍、退役等相关信息,复试前须向招生单位提供《入伍批准书》和《退出现役证》进行复核。

(5)考生网上报名成功后,应通过定期查阅上海市教育考试院、报考点、招生单位官方网站等方式,主动了解网上确认、考试安排等事项,积极配合完成相关工作。

二、网上确认

1.网上确认时间

2025年10月31日至11月5日12:00(首次材料上传开始时间至截止时间,逾期不能上传),审核不通过需要补充材料的截止时间为11月5日17:00

2.网上提交所需证明材料

(1)考生网上确认时应积极配合签署《考生诚信考试承诺书》并遵守相关约定,认真核对并确认本人报名信息,根据核验工作要求提交补充材料,逾期不得补办。考生应当按报考点规定配合采集本人图像等相关电子信息。

(2)非上海市高校应届本科毕业生:本市户籍考生还需上传本人上海市户口簿图像,非本市户籍考生还需上传本人2025年连续六个月的上海社保缴费成功记录图像。(具体要求参见报考点公告)

3.网上确认要求

(1)所有考生应当在规定时间内核对并确认其网上报名信息,逾期不再补办。因考生不按照规定上传材料导致网上确认不通过的,责任由考生本人承担。

(2)报名信息经考生确认后一律不作修改,因考生填写错误引起的一切后果由其自行承担。

三、其他提示

1.在本市参加2026年全国硕士研究生统一考试的考生应当按规定缴纳报考费,报考费根据上海市物价局沪价费〔2003〕69号文件规定的128元/人执行。

2.以同等学力报考人员的报名条件请在报名前咨询有关招生单位。

3.考生应当在考前十天左右,凭网报用户名和密码登录“研招网”自行下载打印《准考证》。《准考证》使用A4幅面白纸打印,正、反两面在使用期间不得涂改或书写。考生凭下载打印的《准考证》及本人有效居民身份证参加初试和复试。

4.考生考试地点以准考证上的考点地址为准。

5.有关报考招生单位的具体事宜请向招生单位咨询或查阅该单位相关网站,报考政策及动态可登录“上海招考热线”网站查询。

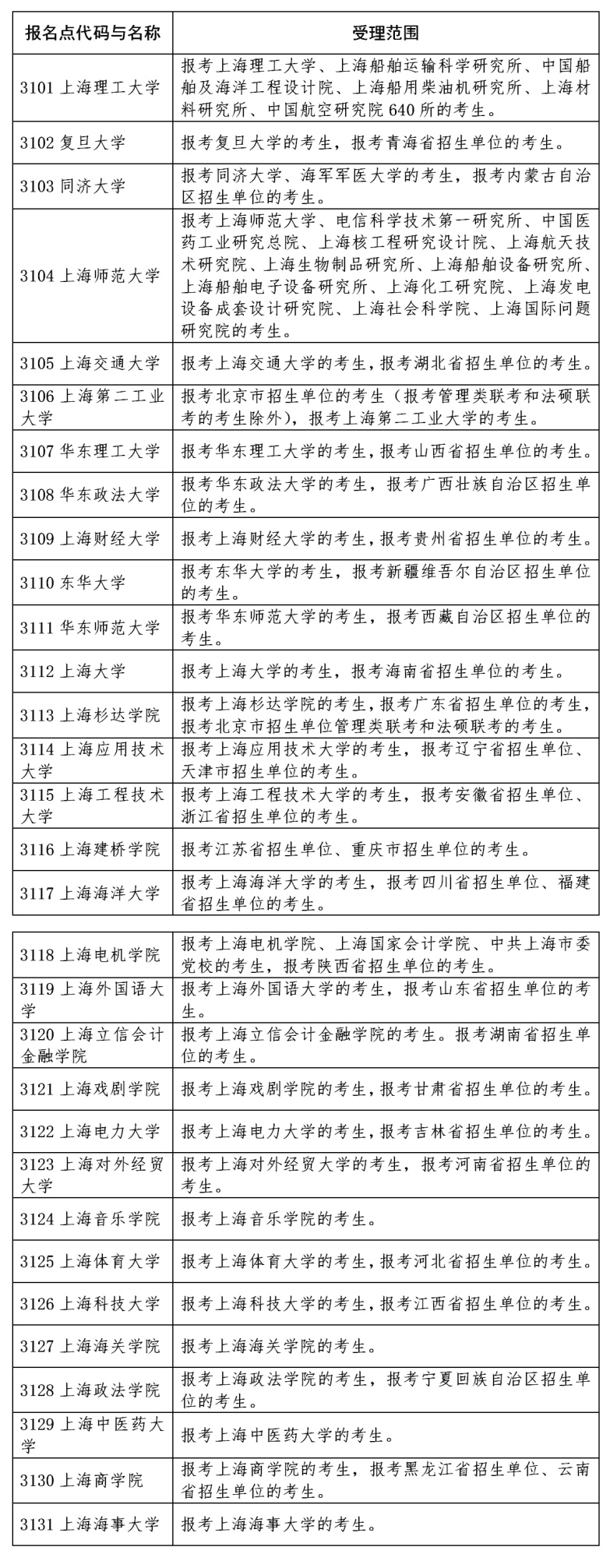
四、上海市2026年全国硕士研究生招生考试考生网上确认报名点安排表

网上确认时间:2025年10月31日至11月5日12:00(首次材料上传开始至截止时间,逾期不能上传),审核不通过需要补充材料的截止时间为11月5日17:00

(点击可查看大图)

点击“阅读原文”查看详情↓

编辑:宁平英

转载请注明来自上海徐汇官方账号