我的位置: 上观号 > 上海长宁 > 文章详情

假期运动起来!长宁公共体育场馆开放时间来了

转自:上海长宁 2025-09-30 16:55:19

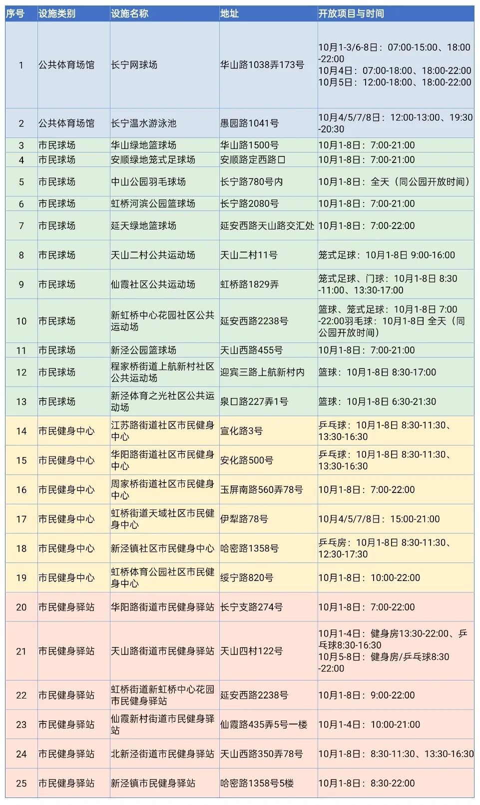
“宁宁”从区体育局了解到,国庆、中秋假期期间(10月1日—10月8日),全区25个公共体育场馆、市民球场、市民健身中心、市民健身驿站对外开放。快来看看体育场馆的具体开放时间,把运动计划安排起来。

长宁温水游泳池


地址:

愚园路1041号


开放时间:

10月4/5/7/8日:12:00—13:00、19:30—20:30


长宁温水游泳池内设一个25×14米的室内标准池和一个9×4米的娃娃池,水温保持在26℃—28℃,常年面向市民开放,同时承载培养优秀游泳后备人才的保障任务。

新虹桥中心花园社区公共运动场


地址:

延安西路2238号


开放时间:

篮球、笼式足球:10月1日—10月8日 7:00—22:00

羽毛球:10月1日—10月8日 全天(同公园开放时间)


总面积达1962平方米,篮球、笼式足球、五人制足球、羽毛球“四合一”综合体。其中,羽毛球全时段免费,篮球、笼式足球、五人制足球7:00—9:00免费。

周家桥街道社区市民健身中心


地址:

玉屏南路560弄78号


开放时间:

10月1日—10月8日 7:00—22:00


新建的社区市民健身中心空间宽敞、环境舒适、设施完备,配备了跑步机、椭圆机、哑铃组等有氧和自由力量训练器材。同时,周家桥街道还结合“敏之杯”品牌特色,配备了4张乒乓球桌(为确保乒乓球桌的有序使用,实行扫码免费预约机制)。

华阳路街道市民健身驿站


地址:

长宁支路274号


开放时间:

10月1日—10月8日 7:00—22:00


华阳社区市民健身驿站占地面积150平方米,规划为3个运动区域,包括有氧训练区、固定轨迹力量训练区、自由轨迹力量训练区。不用办卡,无人值守,1小时最低3元,市民在家门口就能实现“运动自由”。

“国庆中秋”期间长宁区

公共体育设施开放一览表

(点击查看大图)


图片来源于区体育局

撰稿:毛奕云

编辑:毕扬静

责编:颜文彬

*转载请注明来源于“上海长宁”