我的位置: 上观号 > 上海黄浦 > 文章详情

国庆中秋,黄浦公共文化活动精彩不打烊

转自:上海黄浦 2025-09-29 16:58:35

国庆、中秋期间,

黄浦区区街两级公共文化场馆正常开放运营,

超多主题活动和丰富体验,

期待与您齐欢庆、共精彩!

精彩活动一览

艺美黄浦

书香黄浦

旅游咨询

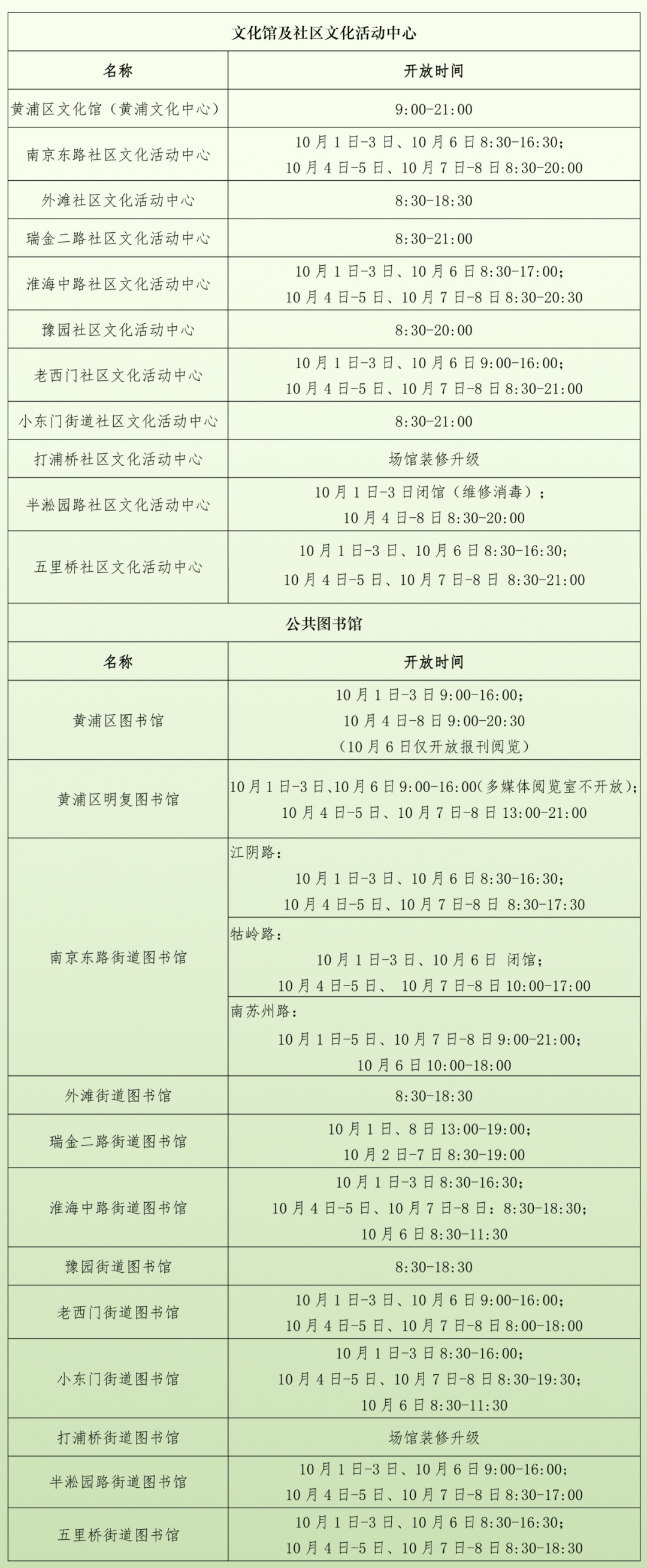
场馆开放时间

· 公共文化活动场馆

· 旅游咨询服务中心

微信扫码或搜索“外滩晓厕”小程序,

即可获取外滩区域厕所全景地图,

就近如厕,触手可及。

编辑 / 孙冲

来源 / 黄浦最上海

转载请注明来自上海黄浦官方微信

黄/浦/进/行/时   

1. 南京路首根金条抽出,“幸运儿”是他!商场“人从众”,销售额直接翻番了

2. 天凉好个“chill”!来外滩秋日市集白相

JOIN US