来源:嘉定教育
根据上海市人力资源和社会保障局《关于印发<上海市事业单位公开招聘人员办法>的通知》(沪人社规〔2019〕15号)及《上海市嘉定区人民政府关于转发<嘉定区公办中小学(幼儿园)教育人才蓄水池储备教师招聘与管理实施办法(试行)>的通知》(嘉府办发〔2023〕19号)文件精神,为加强师资力量,建设一支高素质、专业化的师资队伍,嘉定区教育系统将面向社会公开招聘教师。2025学年第二批计划招聘事业编制教师175名、储备教师461名。
一
招聘对象和条件
(一)招聘对象
符合条件的2025届应届毕业生及社会人员。
(二)基本条件
(三)学历条件
(四)证书条件
二
招聘流程

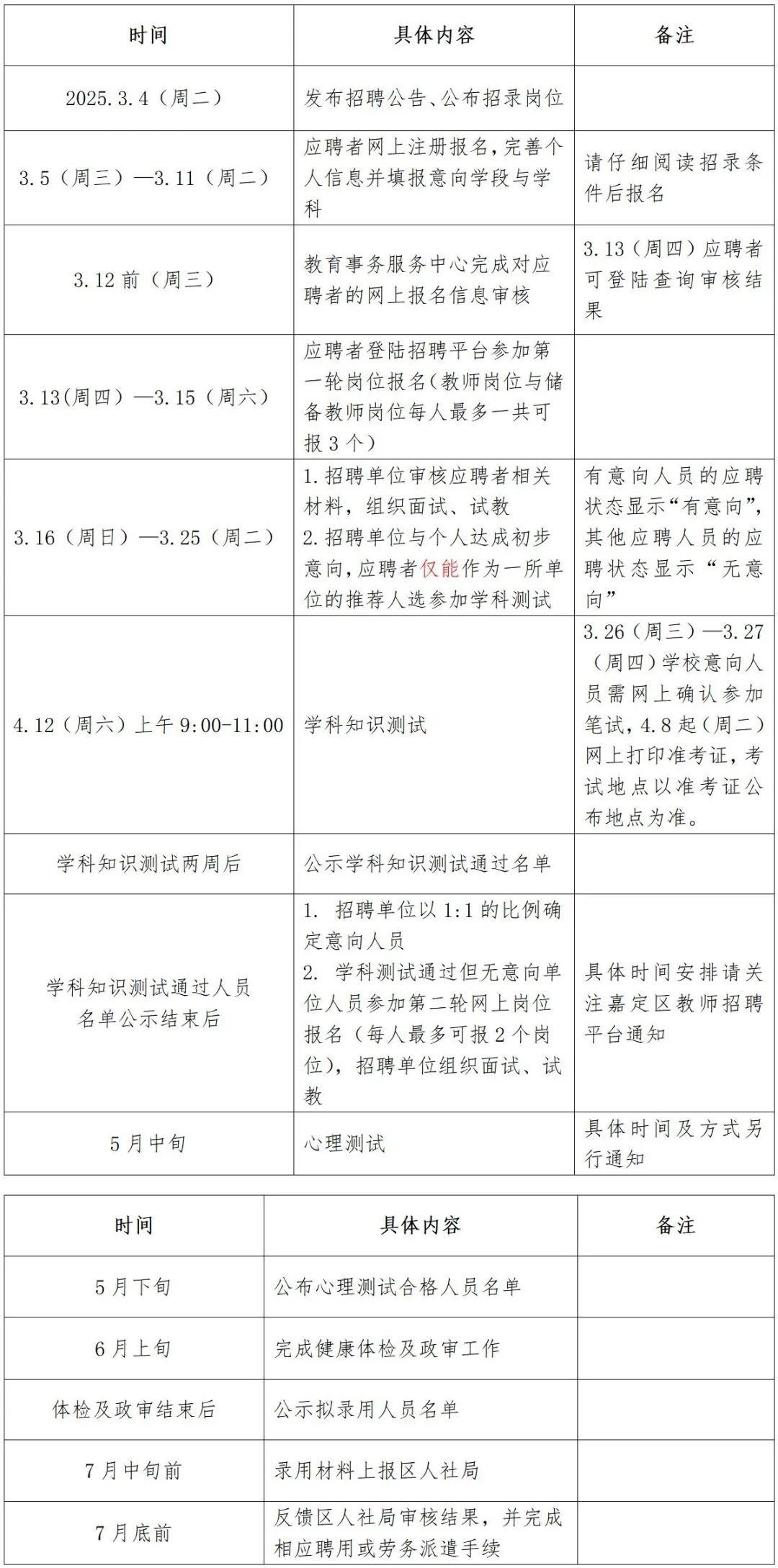
(一)发布招聘公告
通过上海嘉定教育频道(http://www.jiading.gov.cn/jiaoyu)及“嘉定教育”微信公众号等发布招聘公告,组织招聘学校参加各高校及长三角师资专场招聘会。
(二)网上报名
(三)资格审核
3月12日前,区教育事务服务中心将完成对应聘人员的网上报名信息审核,审核通过的应聘人员应聘状态显示“审核通过”,获得岗位报名资格。3月13日考生可登录查询审核结果。
(四)第一轮网上岗位报名
审核通过的应聘人员于3月13日至3月15日,根据报名时选择的学段、学科和招聘单位的岗位要求进行岗位报名。岗位公布时已区分事业编制教师岗位与储备教师岗位,第一轮岗位报名,事业编制教师岗位与储备教师岗位每人最多一共可报3个。
(五)第一轮面试与试教
招聘单位负责审核《嘉定区公开招聘教师资格审查材料清单》(详见上海嘉定教育频道公告,点击文末“阅读原文”可跳转)中的相关材料,并组织应聘人员进行面试、试教等。3月16日起,根据应聘人员岗位报名及材料审核情况,确定符合条件的面试人员名单,同时通知应聘人员面试时间和面试要求。
3月25日前完成面试及试教,各单位招聘工作领导小组成员根据面试成绩及应聘人员的课堂教学能力,共同对应聘人员的课堂教学情况进行评价,对试教成绩由高分到低分进行排序,并结合面试情况按不超过招聘岗位1:3比例确定推荐学科测试人员名单并排序。有意向人员的应聘状态显示“有意向”,其他应聘人员的应聘状态显示“无意向”。
面试与试教采取双向选择方式,应聘者仅能作为一所单位的推荐人选参加学科测试。第二轮岗位报名、面试与试教均于学科测试成绩公布后进行。
(六)笔试
(七)确定笔试合格名单
笔试两周后,区教育局根据考生的笔试综合成绩,按每门学科招聘岗位不超过1:2比例确定合格线,并在上海嘉定教育频道(http://www.jiading.gov.cn/jiaoyu)公示通过人员名单。
(八)第二轮网上岗位报名、面试与试教
公示结束后,学校以1:1的比例确定意向人员,考生可在招聘平台上查询应聘状态,有意向人员的应聘状态显示“有意向”;学科测试通过人员但无意向单位的,应聘状态显示“无意向”;学科测试未通过人员,应聘状态显示“审核未通过”。应聘状态显示“无意向”的人员,可参加第二轮网上岗位报名,每人最多可报2个岗位,招聘单位组织应聘人员进行面试与试教,应聘流程同第一轮,具体时间安排请关注嘉定区教师招聘平台通知。
(九)心理测试
(十)政审及体检
6月上旬,完成健康体检及政审工作。
(十一)公示
体检及政审结束后,在嘉定教育频道公示拟录用人员名单。
区纪委监委第七派驻组、区教育局、区教育事务服务中心对招聘学校的招聘过程进行全面监督。应聘者应对提交的信息和材料的真实性负责,一旦发现应聘者报名信息失实或弄虚作假,均取消应聘资格,两年内不得报考嘉定区教育系统任何岗位;若已经录用的事业编制教师,由学校解除聘用关系;已经录用的储备教师,由劳务派遣公司依法解除劳动关系。
三
聘用及用工方式
四
具体招聘岗位


五
其他说明
六
招聘咨询与监督
咨询电话:59538260 39902033
监督电话:39902066
2025学年嘉定区教育系统教师招聘时间安排表(第二批)

编辑:邓允