为认真落实全国住房城乡建设工作会议精神,推动上海市住房和城乡建设领域新质生产力加快发展,推进实施创新驱动发展战略,积极培育上海市住房和城乡建设管理委员会科技创新平台(以下简称“委科技创新平台”),根据《上海市住房和城乡建设管理委员会科技创新平台管理办法》,上海市住房和城乡建设管理委员会组织创建了一批科技创新平台,已于2024年世界城市日中国主场活动上海主场暨2024城市可持续发展全球大会长三角建设科技发展研讨会上正式发布。
委科技创新平台分为两类:重点实验室以支撑性、引领性科学研究和提升行业技术成熟度为重点;工程技术创新中心以技术集成创新和成果转化应用为重点。
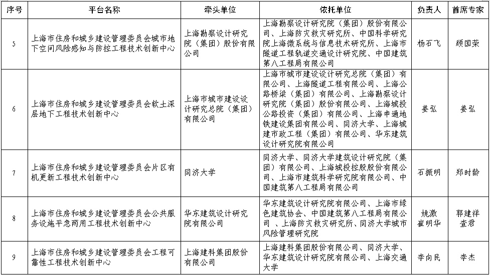
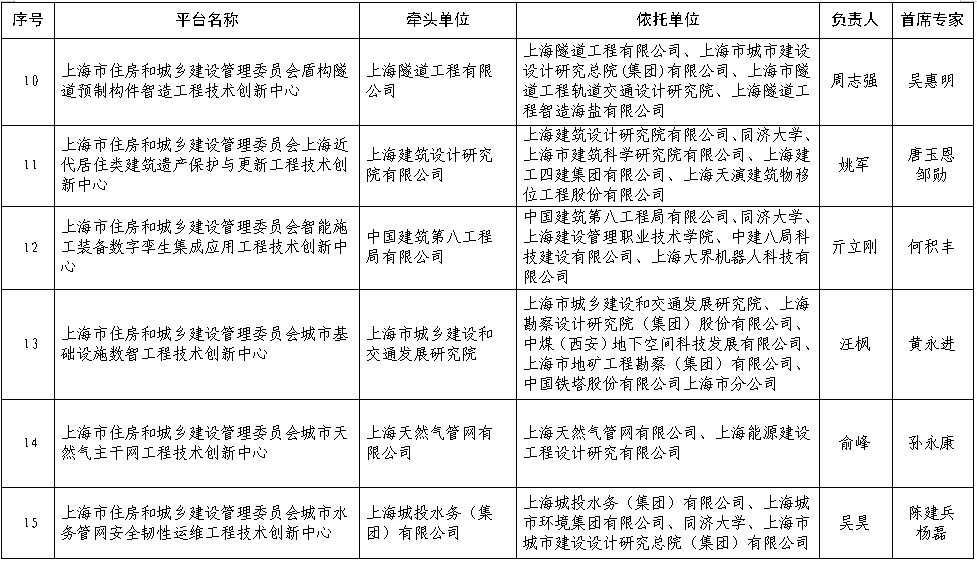
科技创新平台(第一批)清单
上海市住房和城乡建设管理委员会科技创新平台
(重点实验室)

上海市住房和城乡建设管理委员会科技创新平台
(工程技术创新中心)




(上下滑动查看)
委科技创新平台是上海市住房和城乡建设管理领域科技创新体系的重要组成部分,是支撑引领城乡建设绿色发展,落实碳达峰、碳中和目标任务,提升本市住房和城乡建设管理领域科技创新能力和水平,推动行业高质量发展的重要创新载体。
– END –
往期精选