我的位置: 上观号 > 大众新闻 > 文章详情

5G加持,智爬泰山!泰山景区入选全国首批“5G+智慧旅游”试点

转自:大众新闻 2023-11-14 16:05:13

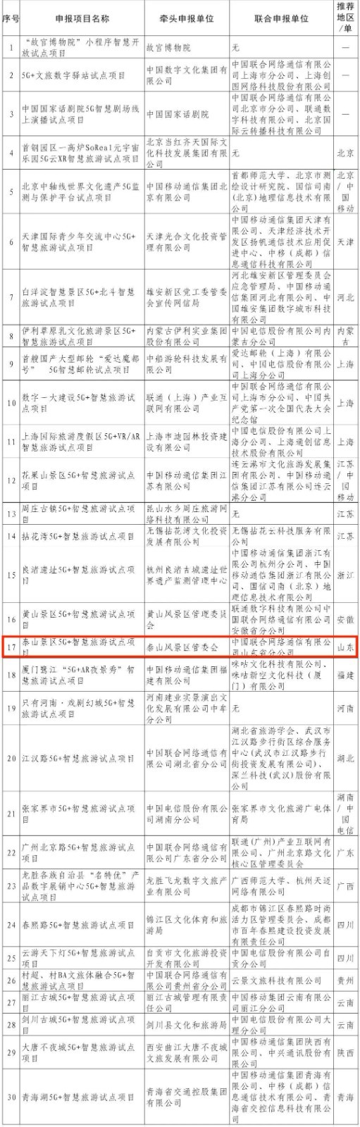
近日,文化和旅游部、工业和信息化部拟确定第一批“5G+智慧旅游”应用试点项目。

以下是入选5G+智慧旅游名单:

在这次“5G+智慧旅游”试点项目公示名单中,共有30个试点项目入选。各地利用5G+技术打造智慧旅游项目,不仅能给游客带来全新体验,同时让景区的管理更高效智能。

(大众日报客户端记者 王洪涛 实习生 马蔚 通讯员 王其勇 报道 )

责任编辑: 王洪涛