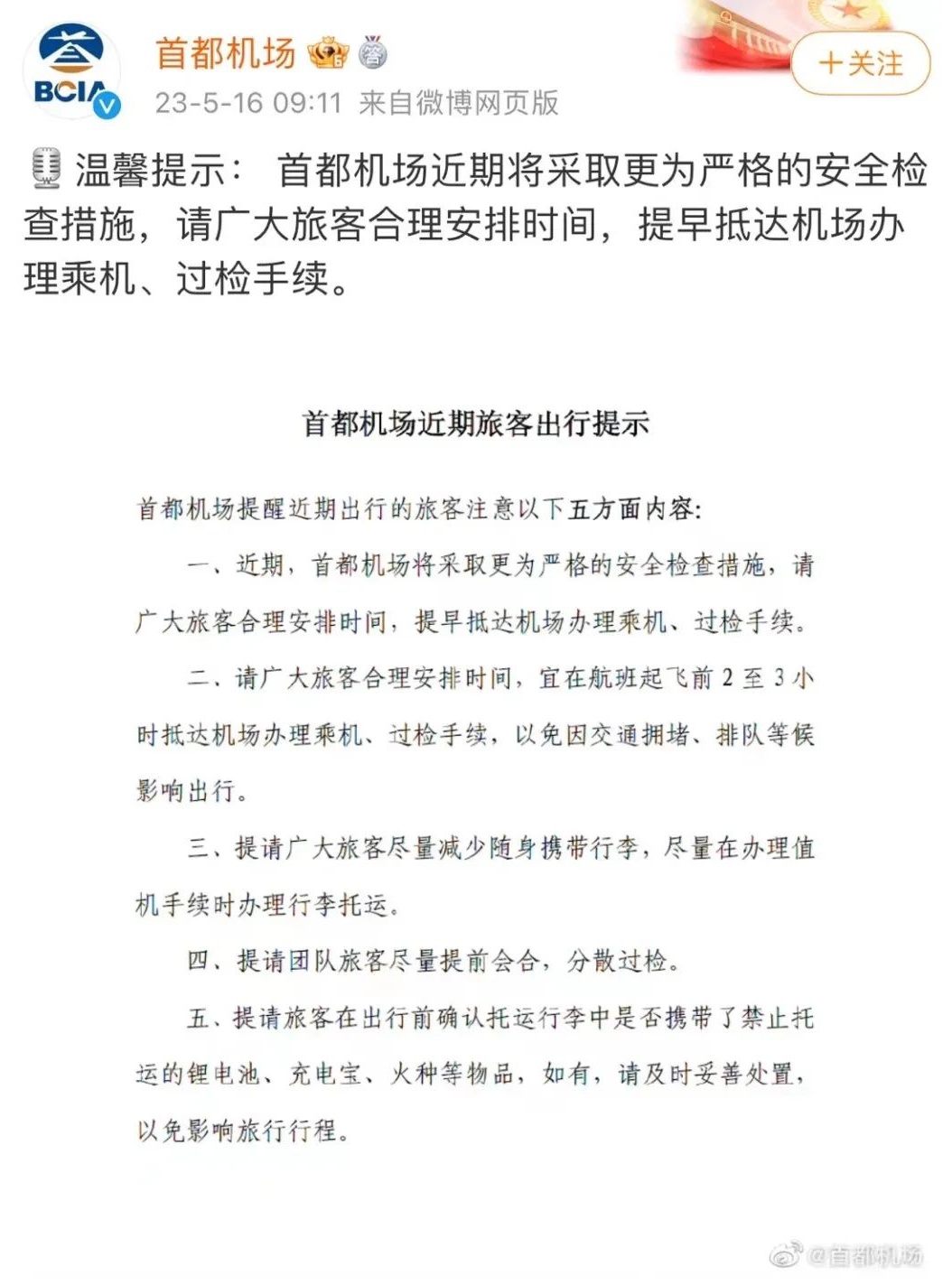
近日,多座机场提示近期安检将升级。首都机场官方微博发布提示称,近期,首都机场将采取更为严格的安全检查措施,请广大旅客合理安排时间,提早抵达机场办理乘机、过检手续。首都机场表示,旅客朋友们宜在航班起飞前2至3小时抵达机场办理乘机、过检手续,以免因交通拥堵、排队等候影响出行。

大兴机场也提醒道,近期,大兴机场将采取更为严格的安全检查措施,请广大旅客合理安排时间,提前抵达机场办理乘机、过检手续,以免因交通拥堵、排队等候等原因影响您的出行安排。

海口美兰国际机场5月16日也发布公告称,为进一步加强安保防范力度,保障旅客出行安全,近期海口美兰国际机场将提升安检等级。同时特别提醒各位旅客,请不要携带违禁品,请您至少在航班起飞前2-3小时抵达机场办理乘机手续、接受安全检查。

此外,西安咸阳国际机场和内蒙古鄂尔多斯机场也表示近期将采取更为严格的安全检查措施,有关公告分别于5月11日和5月16日发出。
很多小伙伴都很不解:一眼望不到尽头的安检队伍,好不容易排到了,还要一件一件把行李取出来,甚至还经常被要求解腰带,脱鞋子……为什么安检还要解腰带、脱鞋子?今天小编来为大家一一解答。
关于安检那些事儿
1. 为什么要解开腰带检查?
已经用金属探测器检测过腰带了,为什么还要把腰带解开检查?
因为,腰带头的位置是容易藏匿违禁物品的地方,也是查获藏匿违禁品较多的地方,如匕首等,如果带上客机,后果不堪设想。
2. 为什么硬币等金属品要单独检查?
任何物品经过 X 光机过检都是需要开机员识图的,图像是靠人为辨认的,不是机器自动识别违禁品。
但 X 光机是有局限性的,金属类东西放在里面会有遮挡,因此,开机员无法确定一堆硬币下面是否隐藏着一把足以劫机的小刀……

另外,硬币还会被一些不法分子制作成违禁品。所以,金属类物品都需要单独拿出来过检,硬币也同样的道理。
3. 为什么要脱鞋检查?
2001年圣诞前 3 天,也就是 911发生后不到 3 个月,恐怖分子打算将藏有爆炸物的鞋子在美国航空从巴黎飞往迈阿密的飞机上引爆。自这次事件之后,很多机场安检要求脱鞋检查。

其实,像一般的皮鞋,为了确保鞋底的弧度和稳定度都会内置钢板,导致探测器报警,脱鞋就是为了鉴别是否藏匿违禁品。
除了藏匿小刀、打火机,鞋子甚至还是藏匿毒品的好地方。
4. 为什么笔记本要拿出来单独检查?
大家肯定能又要问了,笔记本也不是金属,为什么也要掏出来单独安检呢?
这是因为笔记本电脑内部结构复杂,容易改装,且包含大量电子元件,结构复杂,在通过 X 光机照射时的图像会比较复杂,而且还有可能对 X 射线成像造成干扰。

如果有其他金属物品与笔记本一起放在电脑包中,安检人员很难看清楚,容易错过一些危险品,出现潜在危险。

另外,一些电脑包的金属配件也会干扰安检人员的检查。之前也发生过利用笔记本电脑藏匿其它物品带上飞机的情况,包括打火机、手机、毒品、刀具等。
在过安检时需要把笔记本电脑、平板电脑等物品从包内拿出单独过检,也是国际惯例。
5. 安检时用白色小纸条是检查什么?
在航站楼门口,经常会遇到工作人员拿白色小纸条进行检查,这种仪器就是防爆检测仪。

先拿试纸或者取样布在你箱子和包包上擦来擦去,然后插入探测机器,等待机器分析试纸。通过微量的炸药痕迹检测和排查出箱包内的爆炸物或者爆炸装置,带有爆炸物的人或仅仅是接触过爆炸物的人或物品,都能被该仪器检测出来。
所以,为了出行安全,请大家一定要好好配合安检哦!最后附上一份《超实用乘坐飞机指南》,祝大家旅途顺利!
超实用乘坐飞机指南








资料:第一财经、澎湃新闻、航旅纵横、人民日报
编辑:陆佳妮