为便于家长咨询和现场登记,2023年嘉定区义务教育阶段幼升小信息登记在提供线上服务的基础上,开设线下登记点。如需现场办理的,请至区教育局及各街镇指定登记点。
一、登记时间
4月13日-28日,适龄儿童小学入学信息集中登记。
二、指定登记点

三、办理流程及详细要求
(一)公办幼儿园、民办二级幼儿园的适龄儿童

(二)民办三级幼儿园的适龄儿童

(三)未在上海就读幼儿园的适龄儿童
1.现场办理入学信息登记的家长,携带有关证件原件,至指定登记点办理登记。
2.线上办理入学信息登记的家长,通过扫描二维码获取《上海市小学入学信息登记表》,家长如实填写,相关佐证材料通过jdysx2023@163.com邮箱发送至登记点。邮件要求:文件以“幼升小(学生身份证号+姓名)”命名,打包成一个文件并压缩,邮件名称与压缩文件名称须一致,附件大小不超过50MB。

《上海市小学入学信息登记表》
3.相关工作人员联系家长完成入学信息登记的同时,家长获得“上海基础教育”发出的告知短信。电子版《上海市小学入学信息登记表》和“入学报名告知书”,作为入学报名的重要依据。
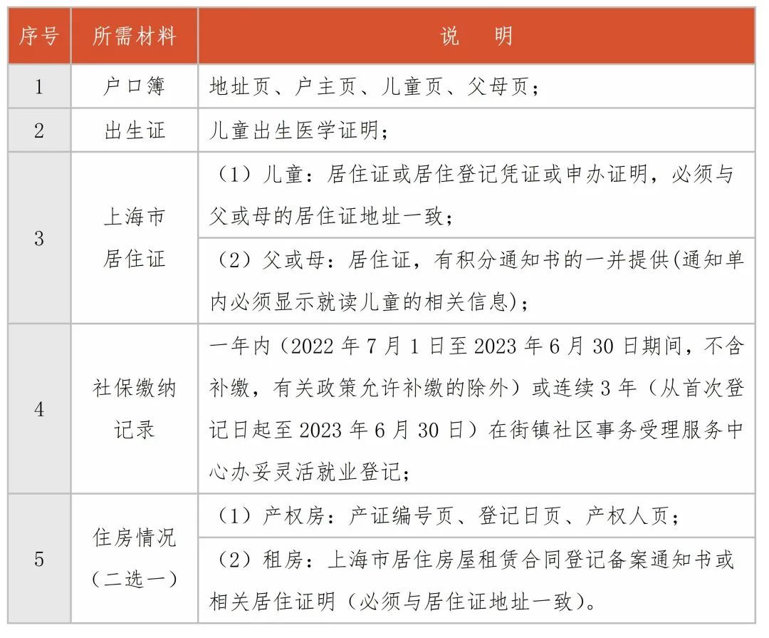
(四)2023年嘉定区幼升小招生入学材料清单(如下)
本市户籍适龄儿童
(1)选择户籍地入学,提供户口簿、出生证、住房情况的相关材料,见“说明”。
(2)选择居住地入学,提供户口簿、出生证、住房情况的相关材料及《本市户籍人户分离人员居住登记(回执)》。
(3)集体户口、社区公共户口,参照居住地入学。

非本市户籍适龄儿童
提供序号1-5的材料

港澳台适龄儿童
提供序号1-3的材料

外籍适龄儿童
提供序号1-4的材料

四、说明
1.“随申办”或“一网通办”网站中的电子证照与纸质证件可同等效力使用。
2.入学登记时家长提供的所有材料仅作登记的佐证材料。
更多招生入学相关政策
可关注“上海嘉定”微信公众号查询
方式一
在微信服务菜单进入
“指尖办事”-“2023招生入学”栏目查询
↓

方式二
进入“服务”栏目
点击“2023招生入学”查询
↓


来源:嘉定教育
编辑:徐宇